HOME   LIST
‹–   –›

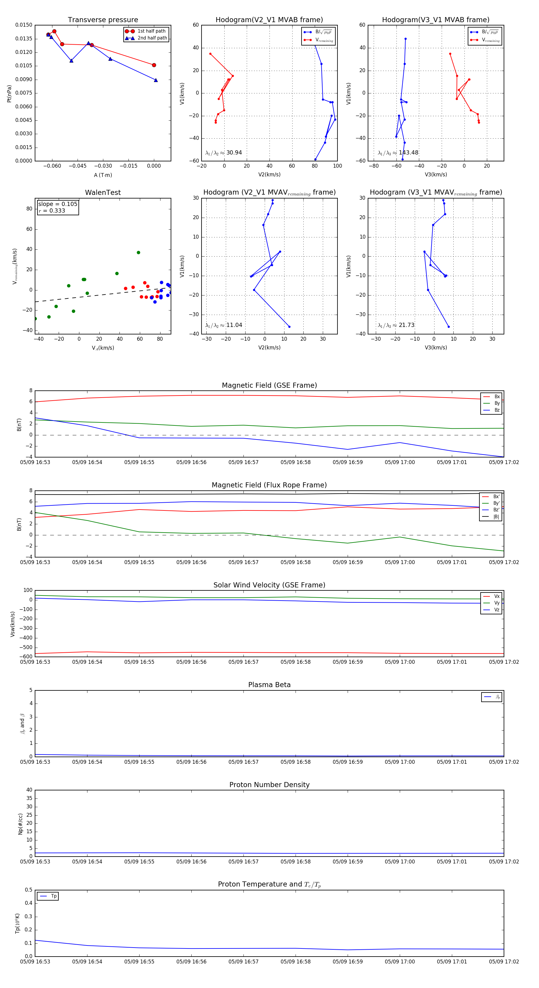
Flux Rope in 2005

Flux Rope Event 2005-05-09 16:53 ~ 2005-05-09 17:02 (10 minutes)


plot