HOME   LIST
‹–   –›

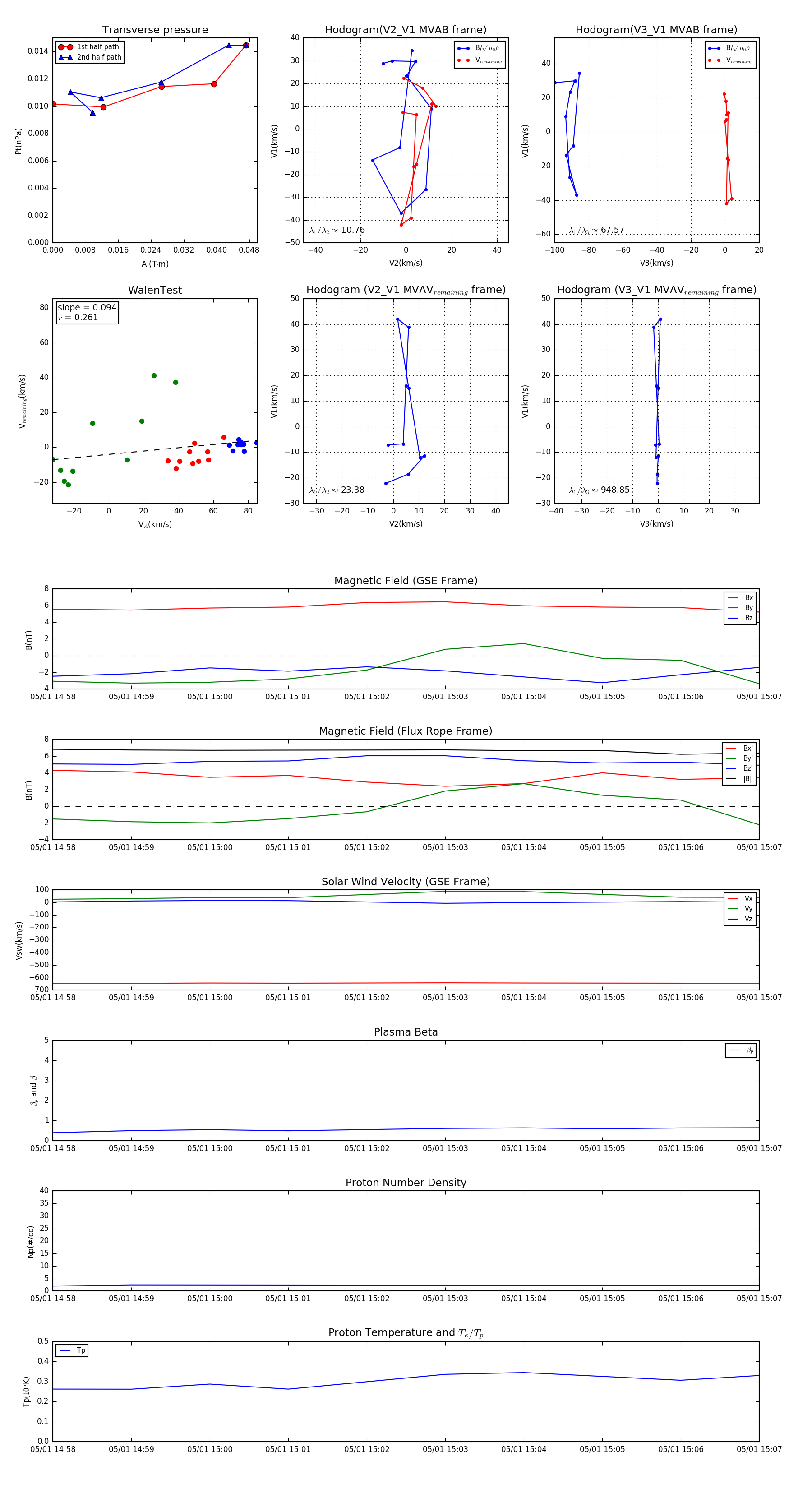
Flux Rope in 2005

Flux Rope Event 2005-05-01 14:58 ~ 2005-05-01 15:07 (10 minutes)


plot