HOME   LIST
‹–   –›

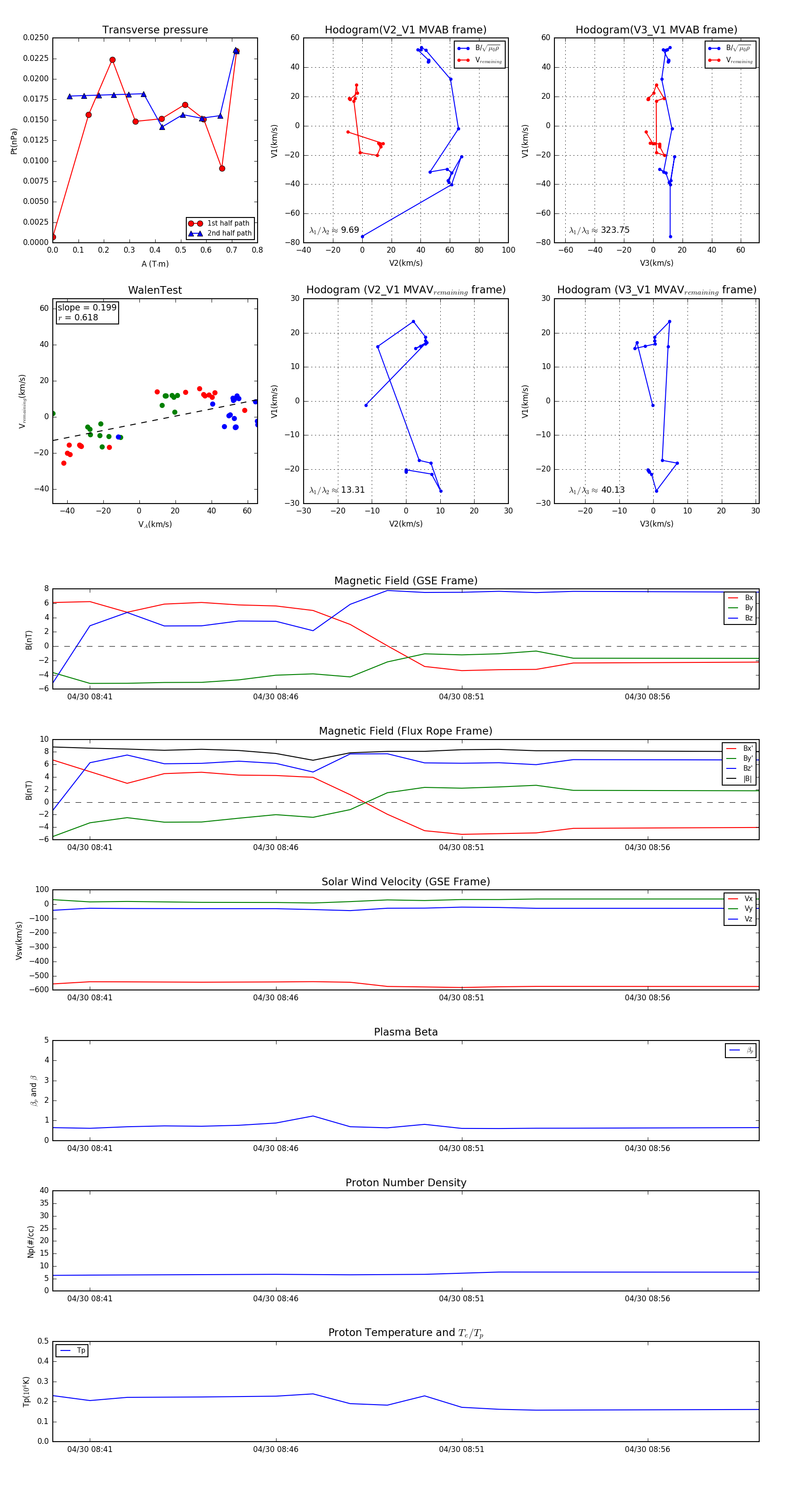
Flux Rope in 2005

Flux Rope Event 2005-04-30 08:40 ~ 2005-04-30 08:59 (20 minutes)


plot