HOME   LIST
‹–   –›

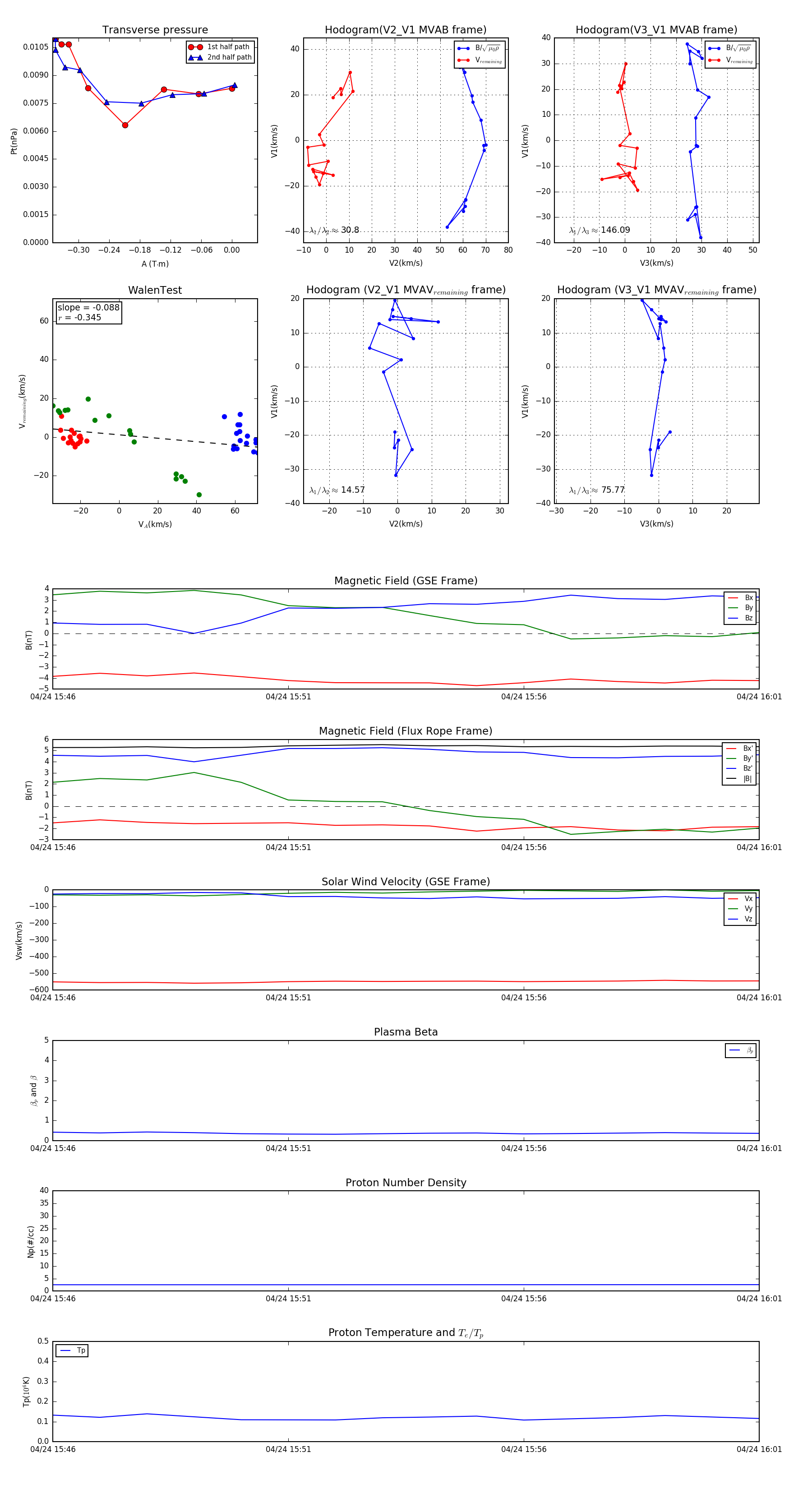
Flux Rope in 2005

Flux Rope Event 2005-04-24 15:46 ~ 2005-04-24 16:01 (16 minutes)


plot