HOME   LIST
‹–   –›

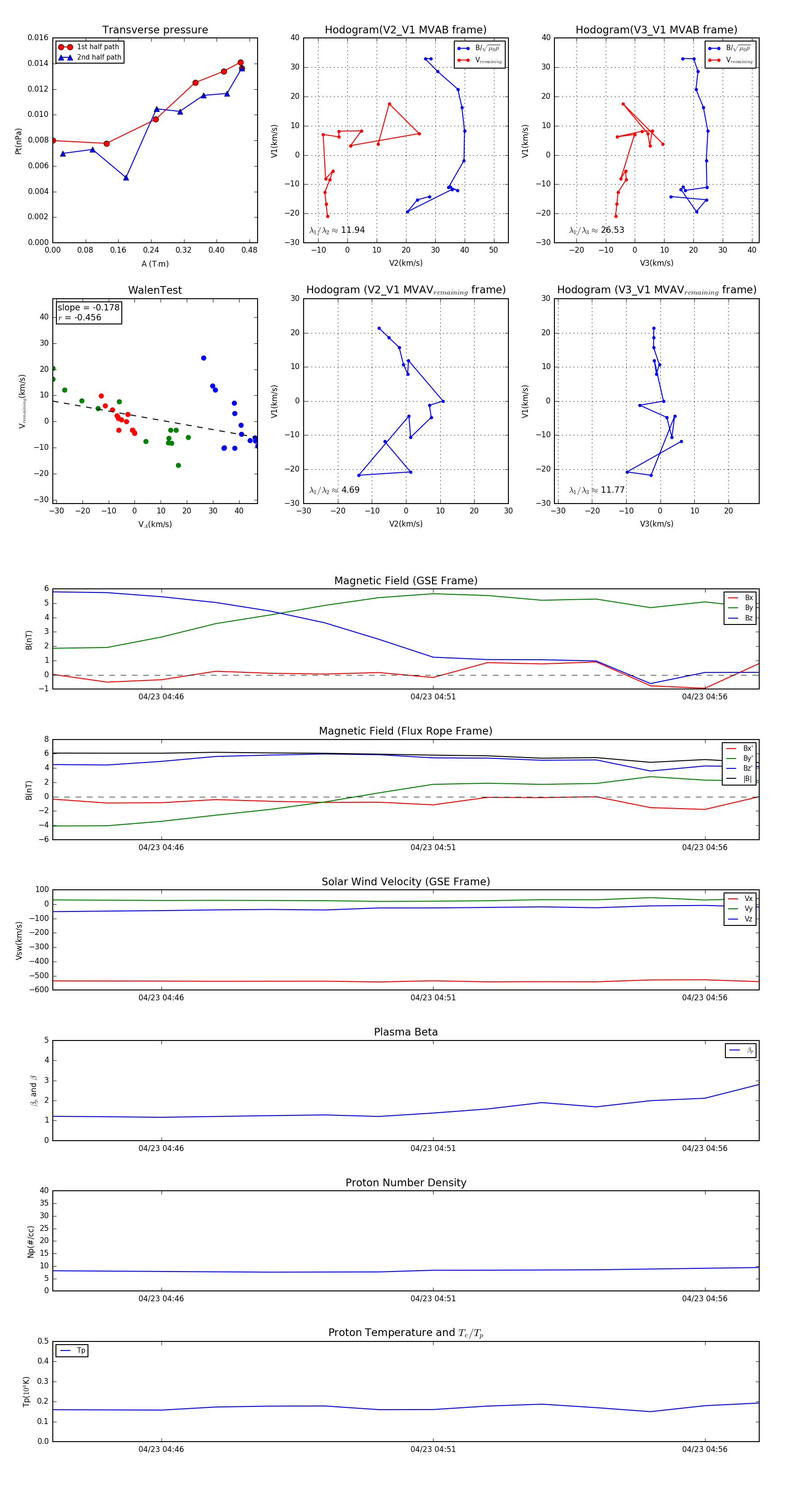
Flux Rope in 2005

Flux Rope Event 2005-04-23 04:44 ~ 2005-04-23 04:57 (14 minutes)


plot