HOME   LIST
‹–   –›

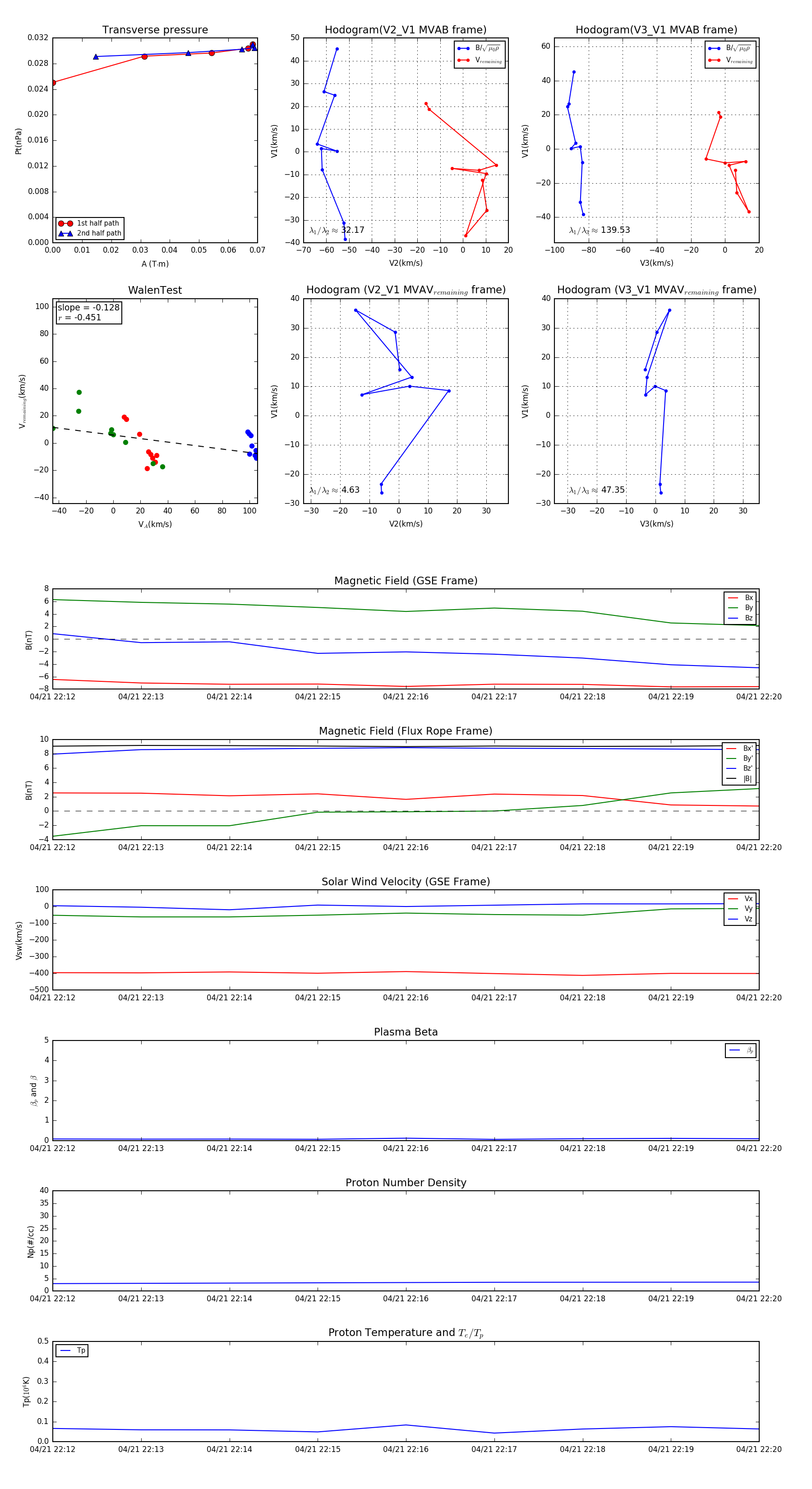
Flux Rope in 2005

Flux Rope Event 2005-04-21 22:12 ~ 2005-04-21 22:20 (9 minutes)


plot