HOME   LIST
‹–   –›

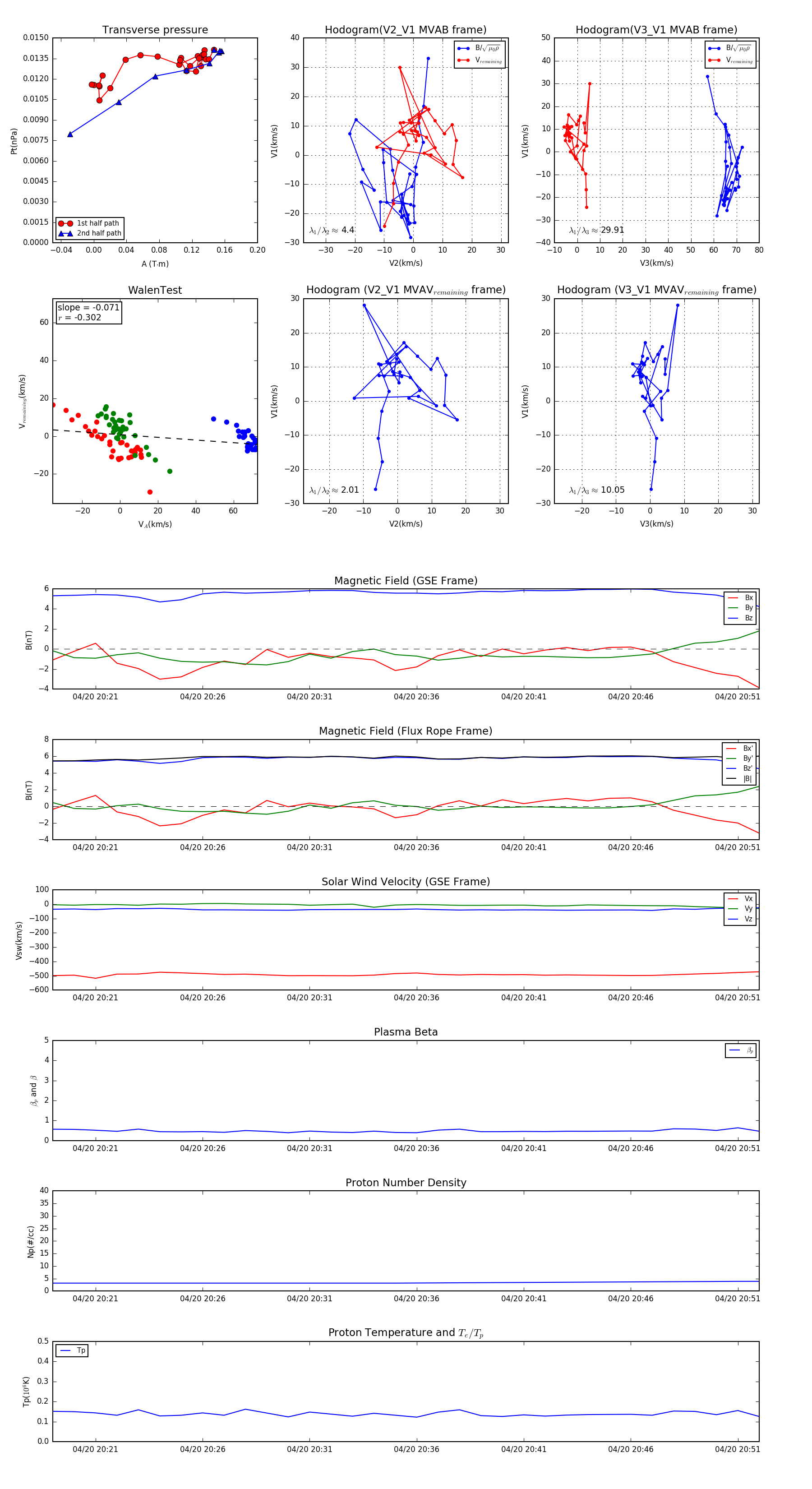
Flux Rope in 2005

Flux Rope Event 2005-04-20 20:19 ~ 2005-04-20 20:52 (34 minutes)


plot