HOME   LIST
‹–   –›

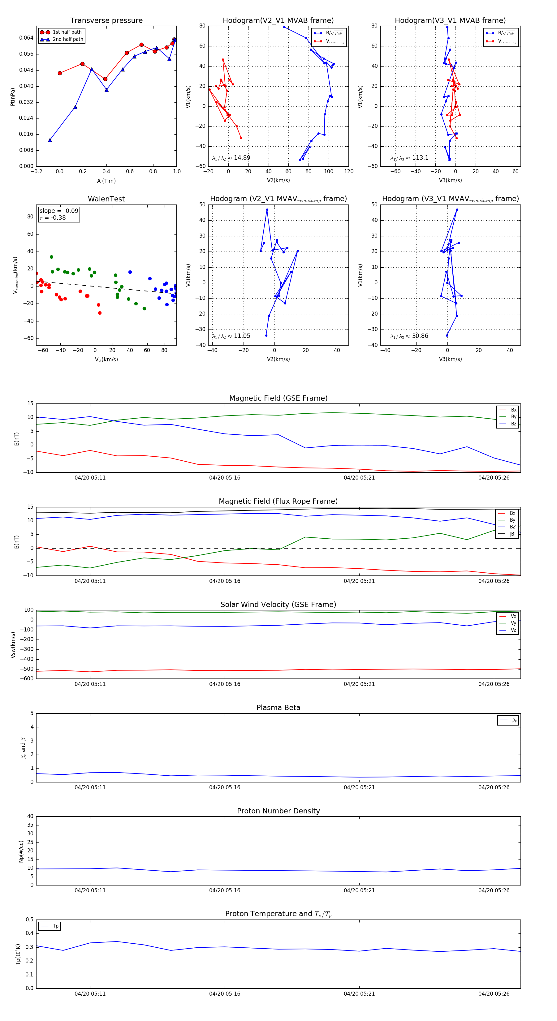
Flux Rope in 2005

Flux Rope Event 2005-04-20 05:09 ~ 2005-04-20 05:27 (19 minutes)


plot