HOME   LIST
‹–   –›

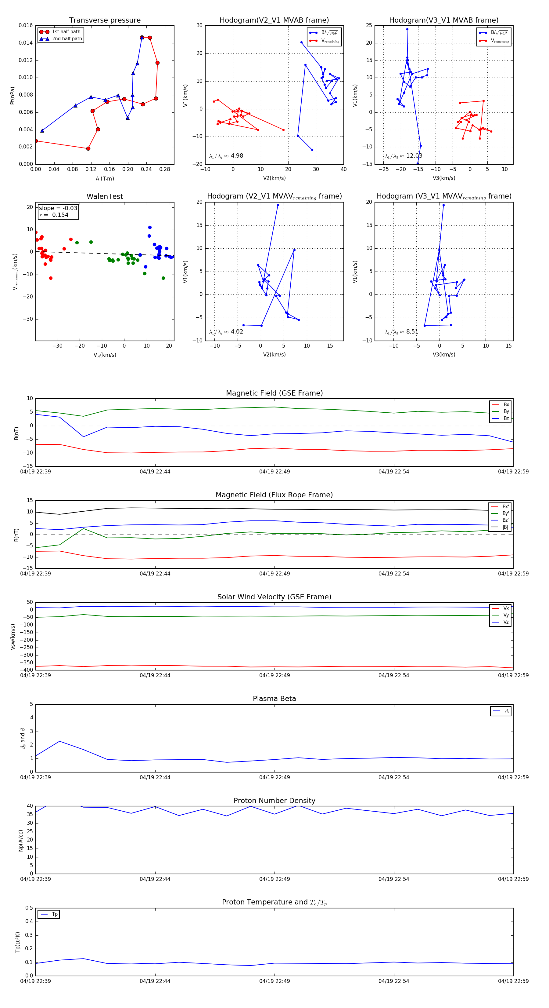
Flux Rope in 2005

Flux Rope Event 2005-04-19 22:39 ~ 2005-04-19 22:59 (21 minutes)


plot