HOME   LIST
‹–   –›

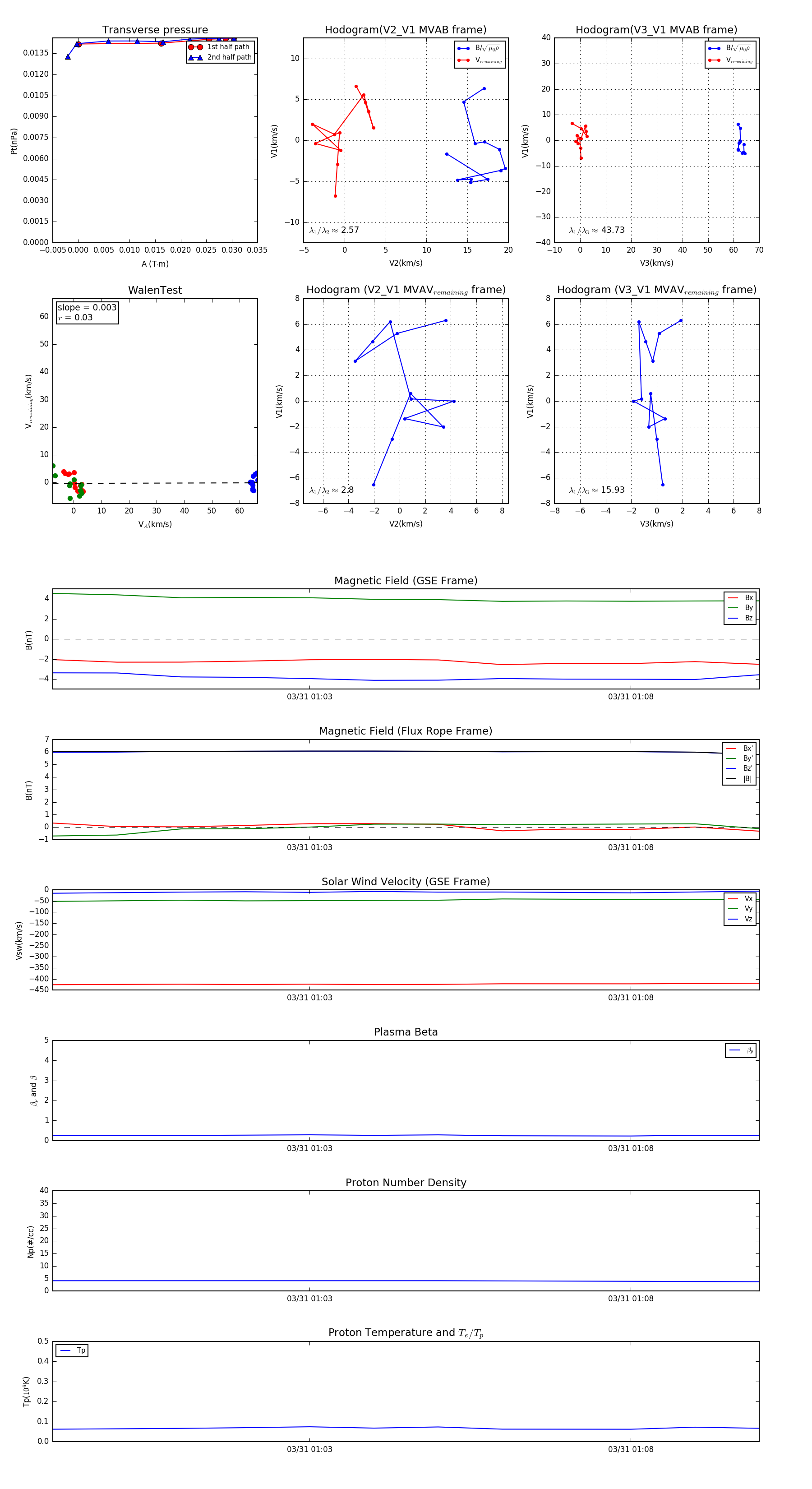
Flux Rope in 2005

Flux Rope Event 2005-03-31 00:59 ~ 2005-03-31 01:10 (12 minutes)


plot