HOME   LIST
‹–   –›

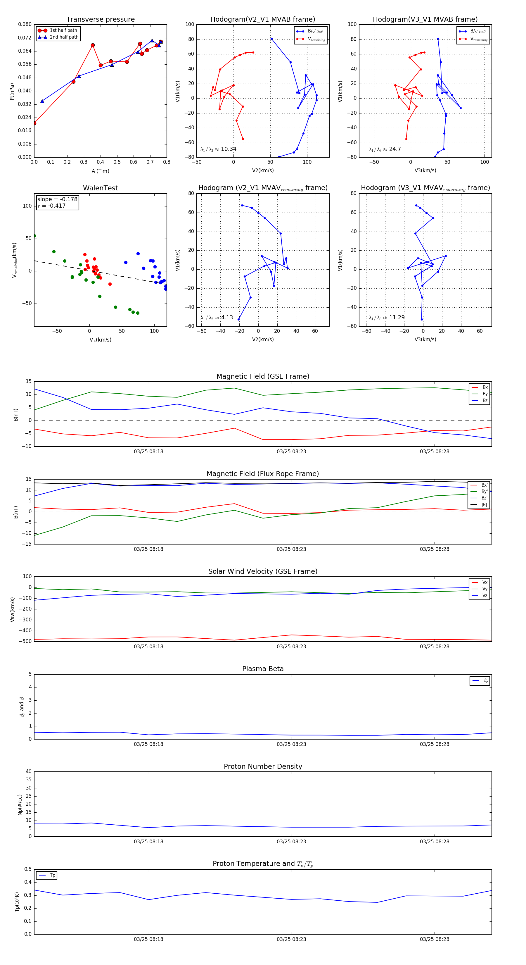
Flux Rope in 2005

Flux Rope Event 2005-03-25 08:14 ~ 2005-03-25 08:30 (17 minutes)


plot