HOME   LIST
‹–   –›

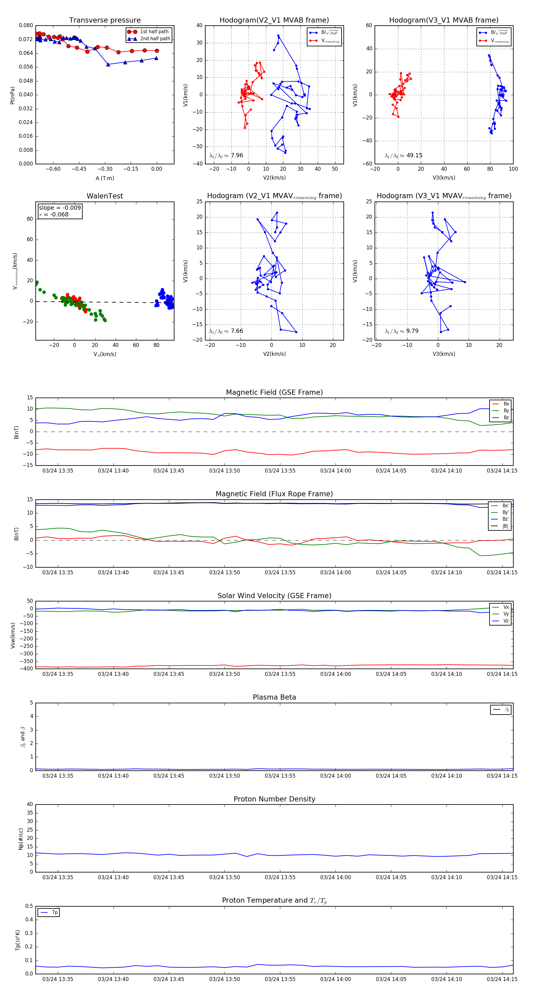
Flux Rope in 2005

Flux Rope Event 2005-03-24 13:33 ~ 2005-03-24 14:16 (44 minutes)


plot