HOME   LIST
‹–   –›

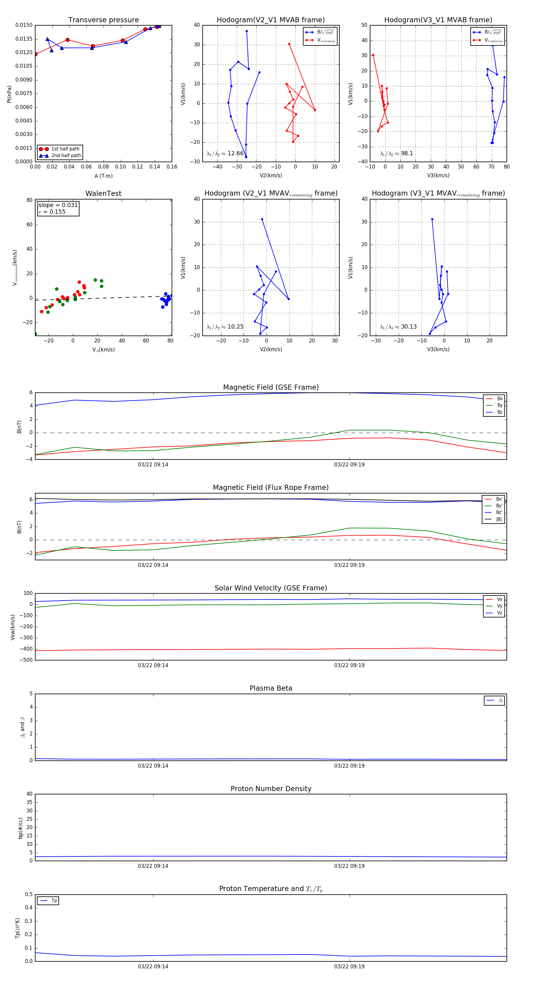
Flux Rope in 2005

Flux Rope Event 2005-03-22 09:11 ~ 2005-03-22 09:23 (13 minutes)


plot