HOME   LIST
‹–   –›

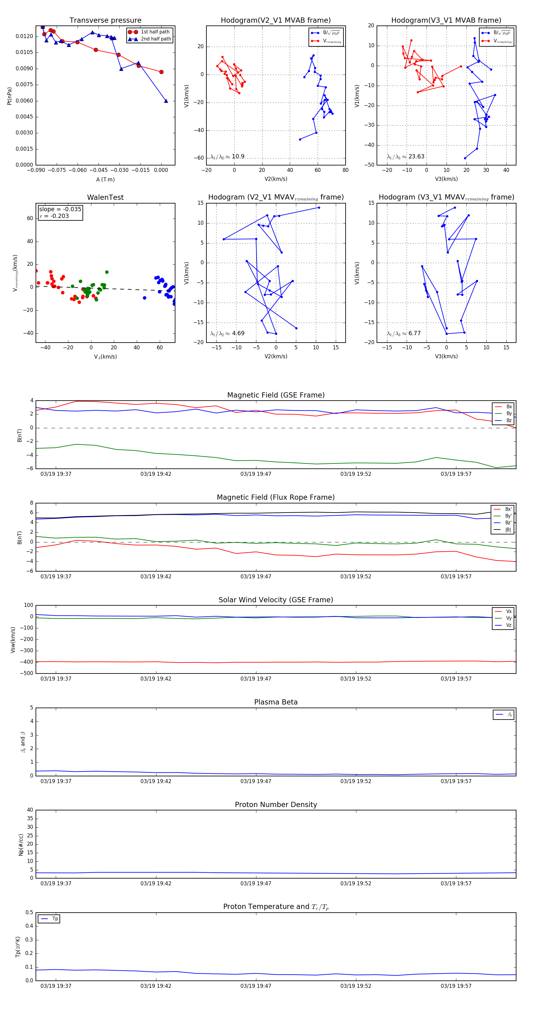
Flux Rope in 2005

Flux Rope Event 2005-03-19 19:36 ~ 2005-03-19 20:00 (25 minutes)


plot