HOME   LIST
‹–   –›

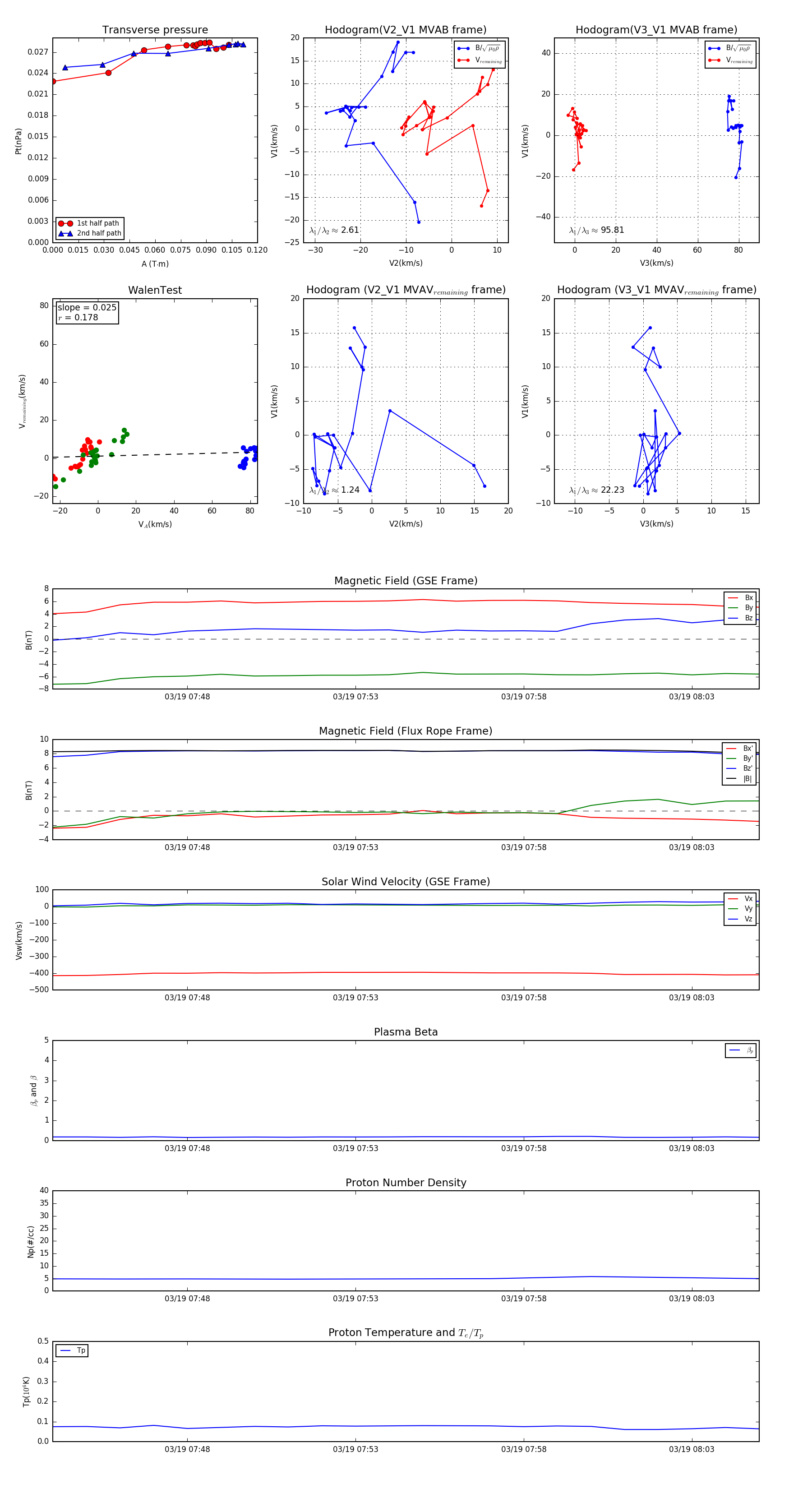
Flux Rope in 2005

Flux Rope Event 2005-03-19 07:44 ~ 2005-03-19 08:05 (22 minutes)


plot