HOME   LIST
‹–   –›

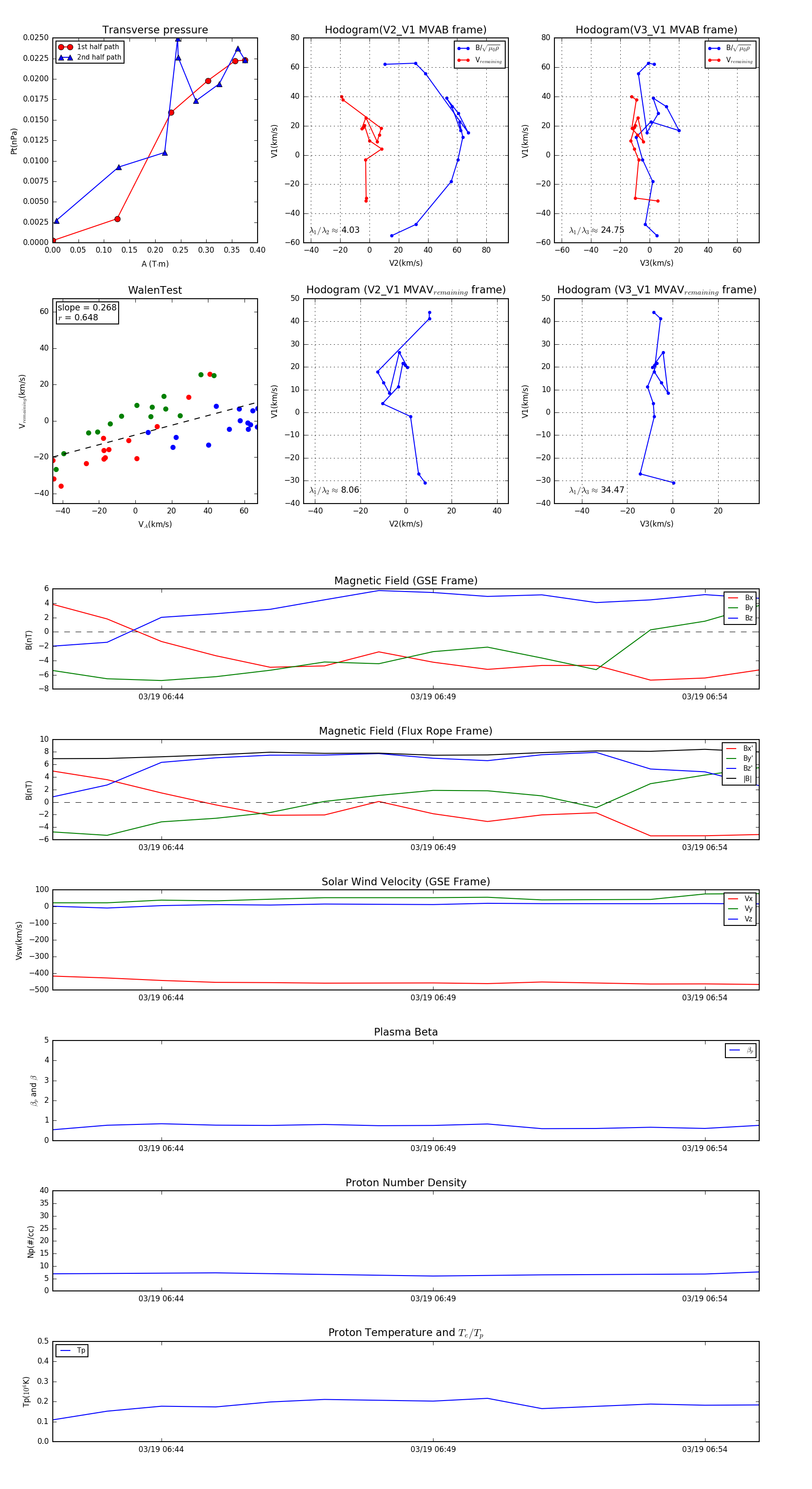
Flux Rope in 2005

Flux Rope Event 2005-03-19 06:42 ~ 2005-03-19 06:55 (14 minutes)


plot