HOME   LIST
‹–   –›

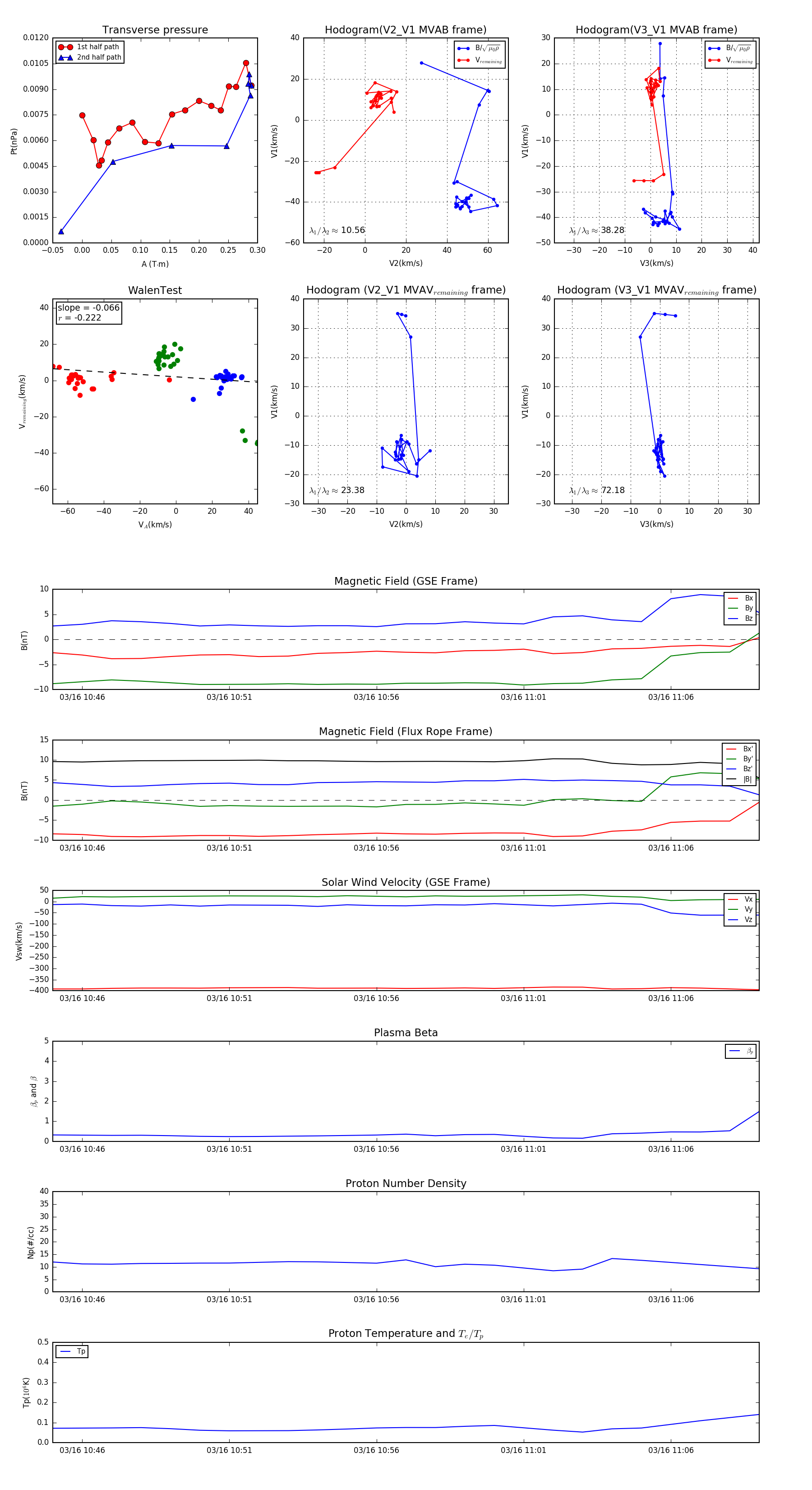
Flux Rope in 2005

Flux Rope Event 2005-03-16 10:45 ~ 2005-03-16 11:09 (25 minutes)


plot