HOME   LIST
‹–   –›

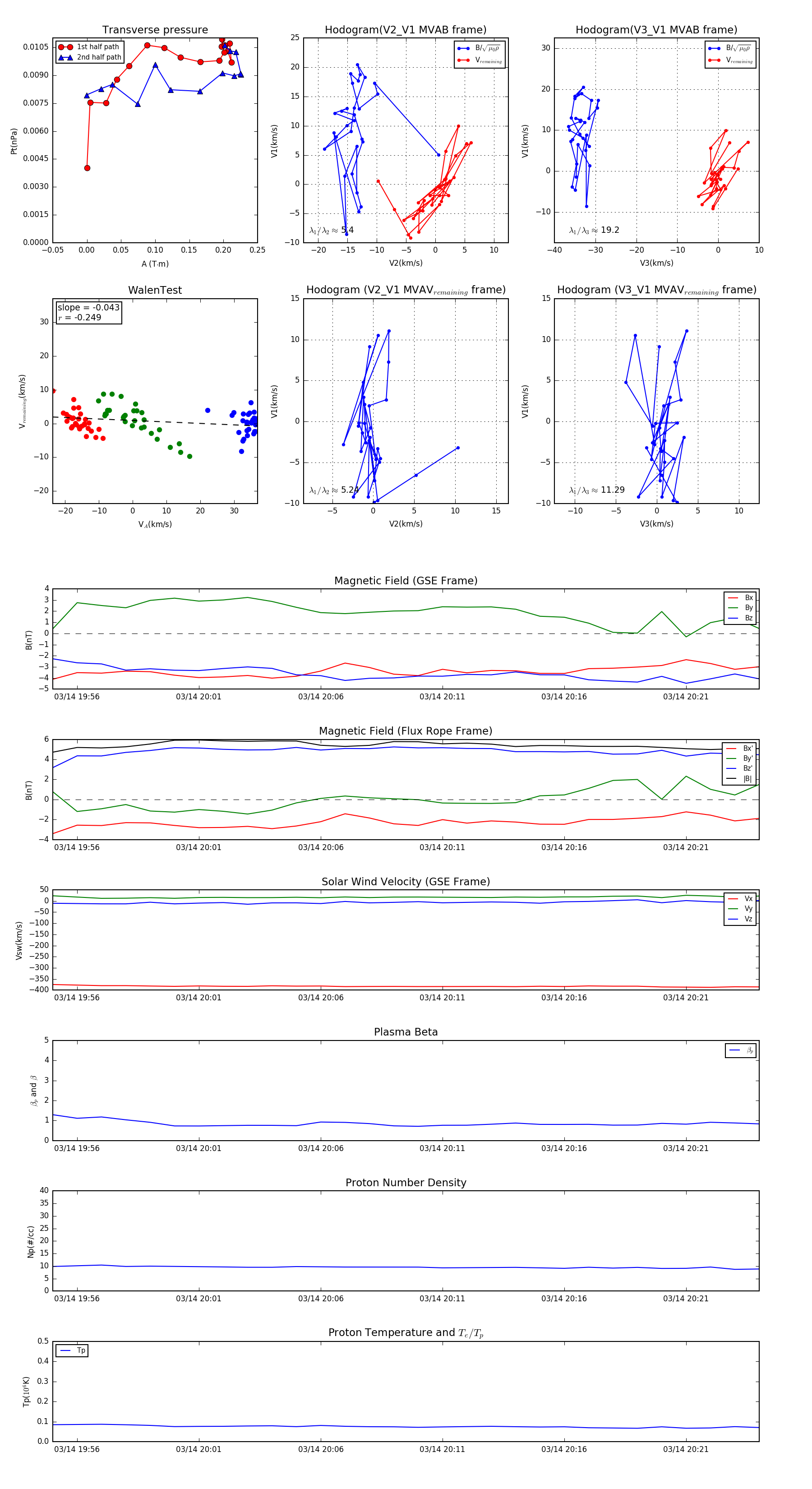
Flux Rope in 2005

Flux Rope Event 2005-03-14 19:55 ~ 2005-03-14 20:24 (30 minutes)


plot