HOME   LIST
‹–   –›

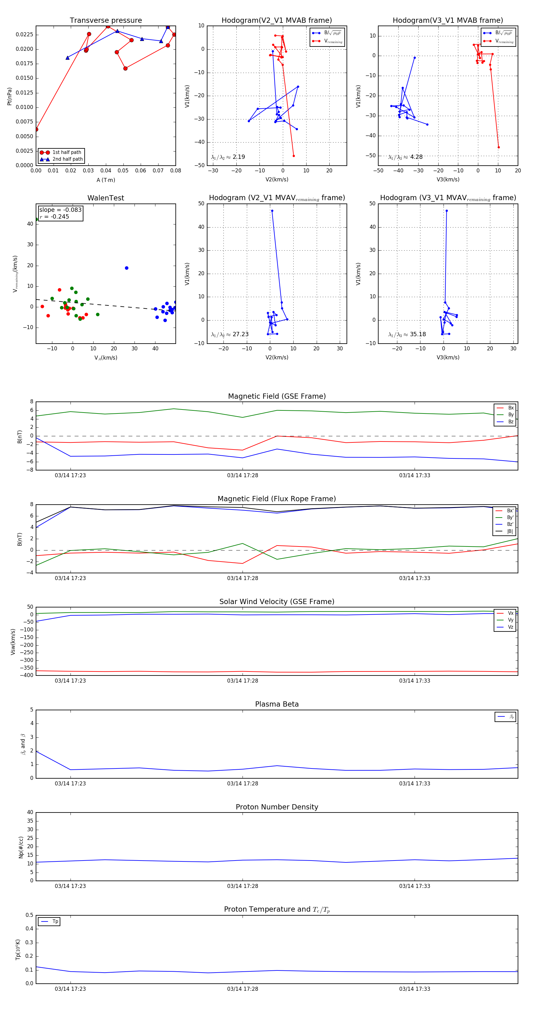
Flux Rope in 2005

Flux Rope Event 2005-03-14 17:22 ~ 2005-03-14 17:36 (15 minutes)


plot