HOME   LIST
‹–   –›

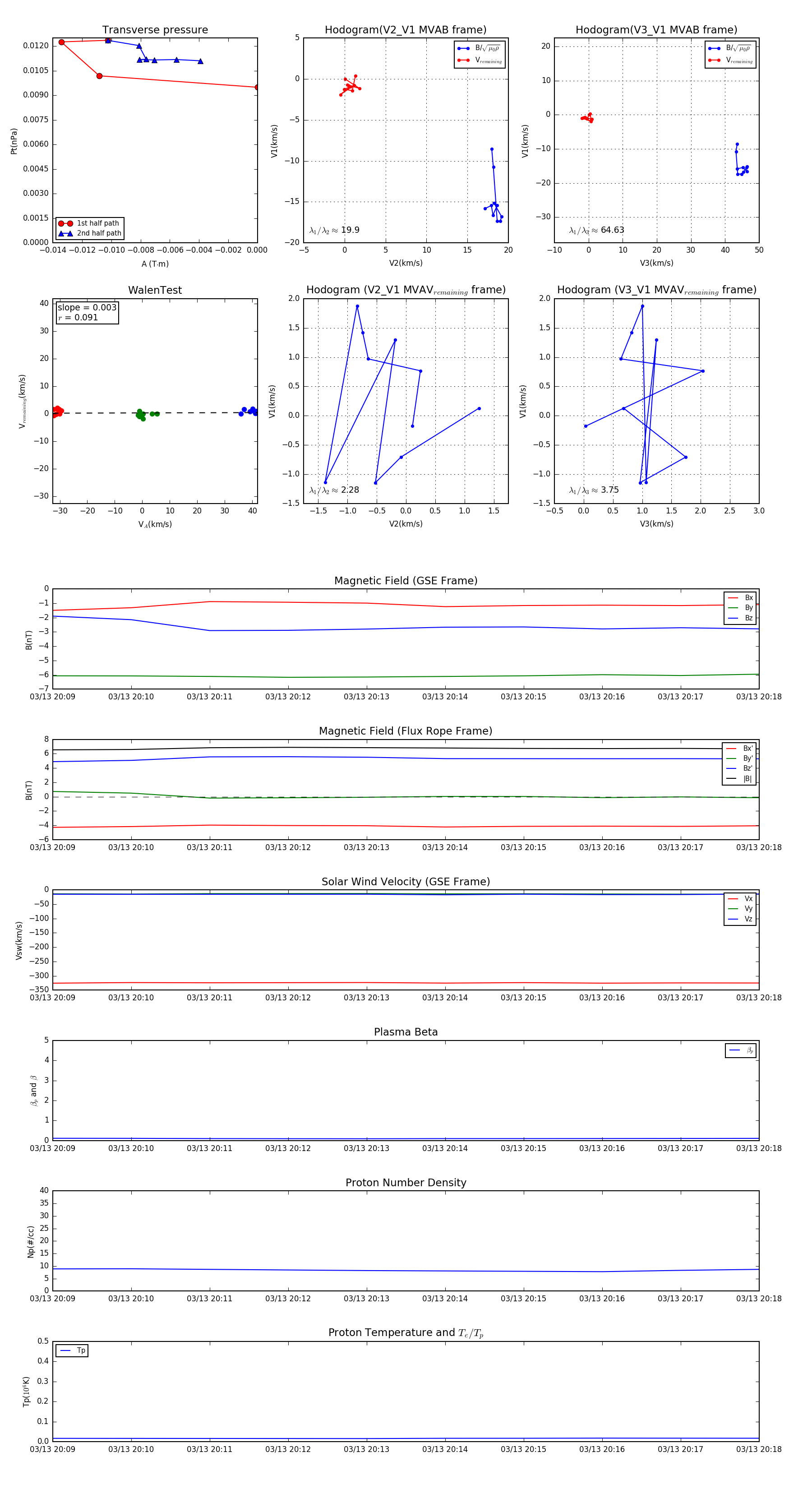
Flux Rope in 2005

Flux Rope Event 2005-03-13 20:09 ~ 2005-03-13 20:18 (10 minutes)


plot