HOME   LIST
‹–   –›

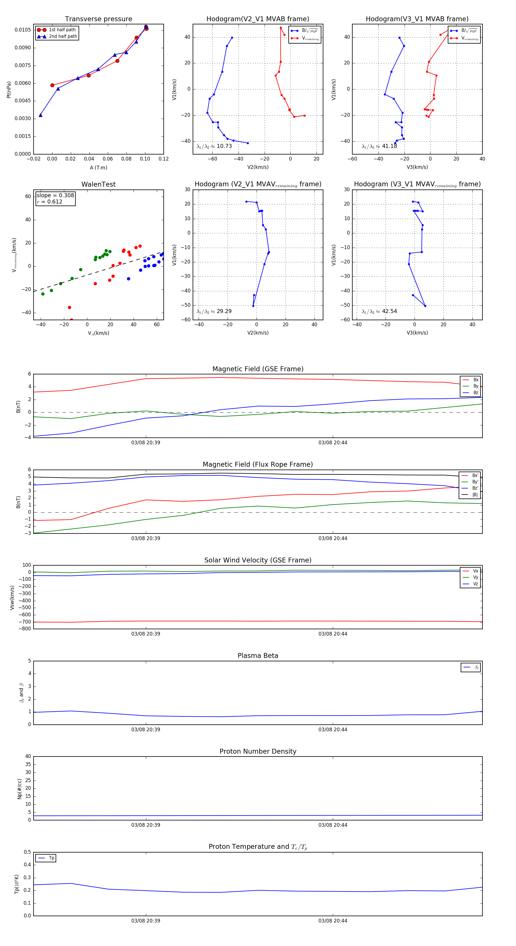
Flux Rope in 2005

Flux Rope Event 2005-03-08 20:36 ~ 2005-03-08 20:48 (13 minutes)


plot