HOME   LIST
‹–   –›

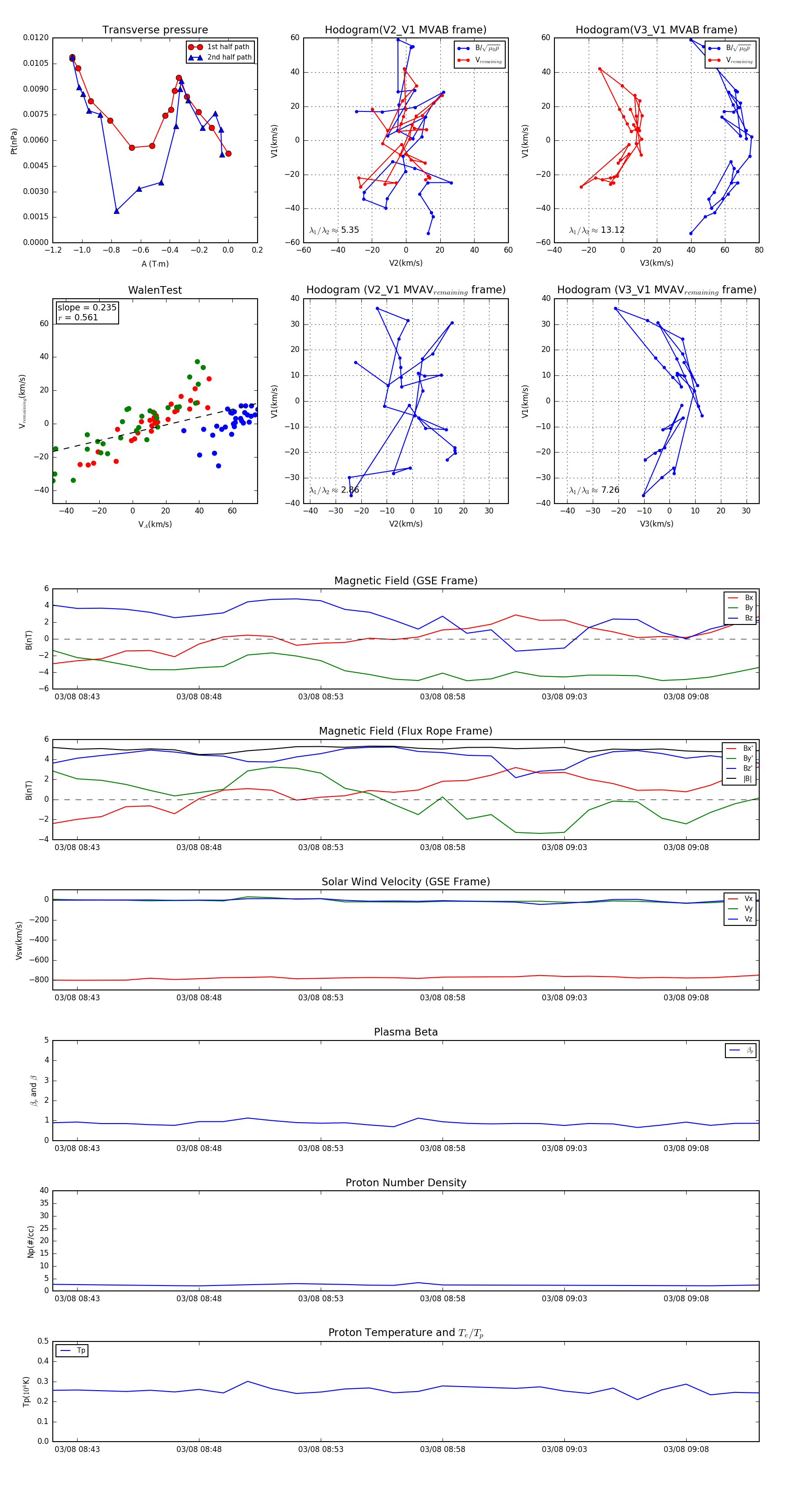
Flux Rope in 2005

Flux Rope Event 2005-03-08 08:42 ~ 2005-03-08 09:11 (30 minutes)


plot