HOME   LIST
‹–   –›

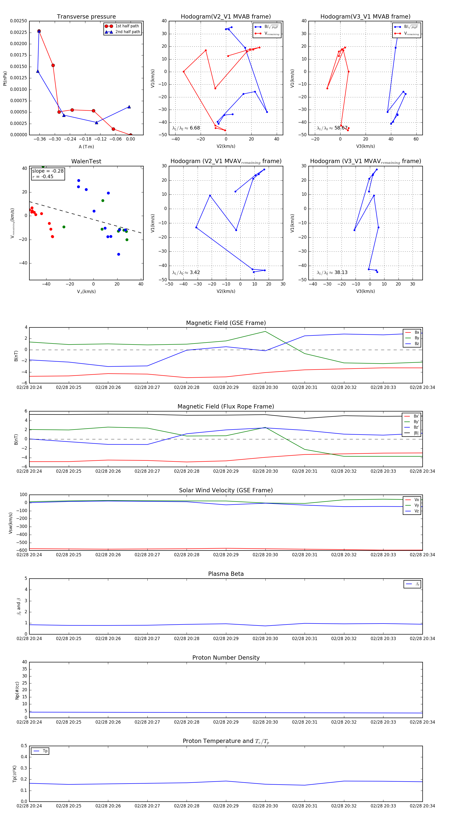
Flux Rope in 2005

Flux Rope Event 2005-02-28 20:24 ~ 2005-02-28 20:34 (11 minutes)


plot