HOME   LIST
‹–   –›

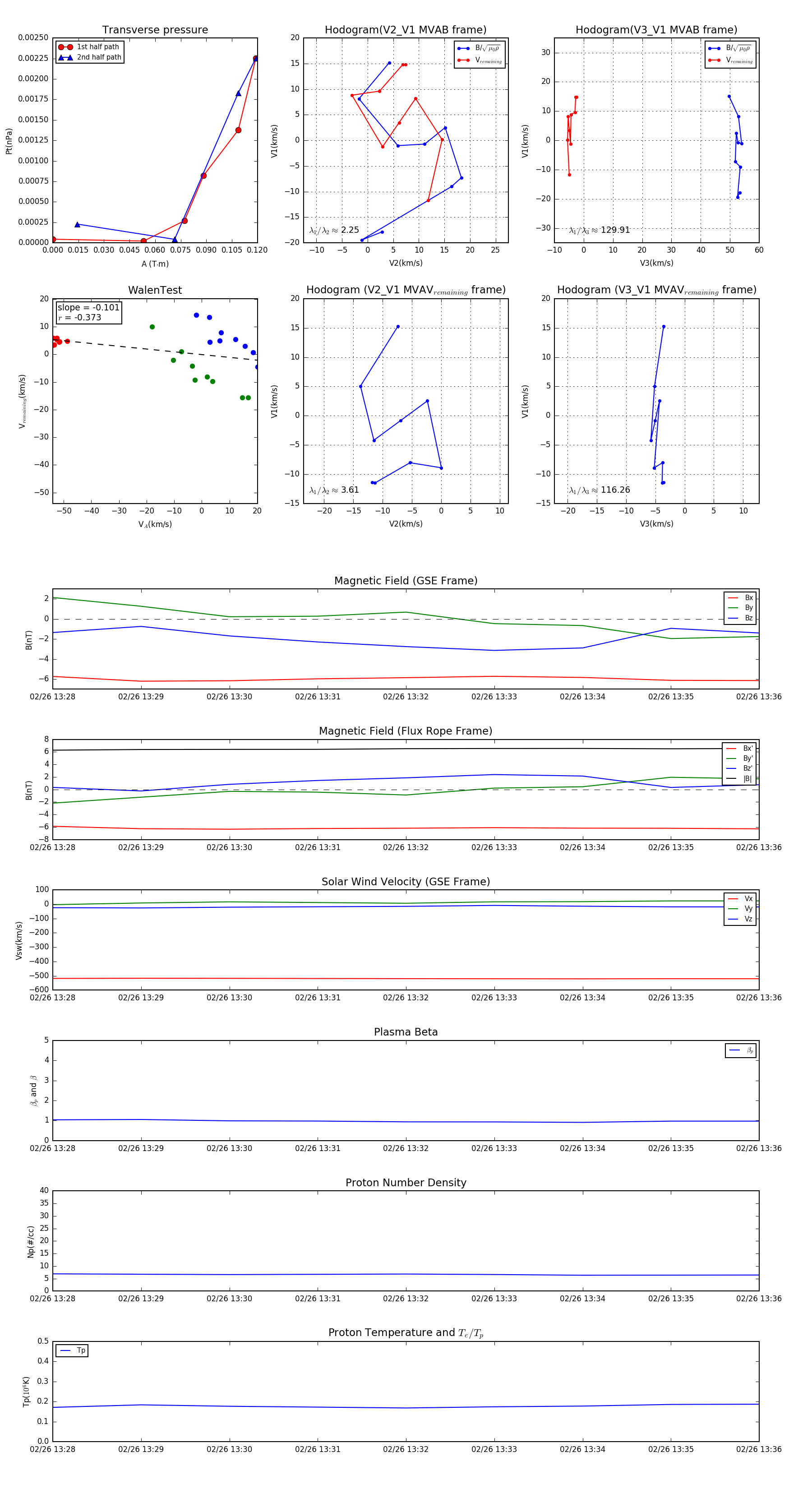
Flux Rope in 2005

Flux Rope Event 2005-02-26 13:28 ~ 2005-02-26 13:36 (9 minutes)


plot