HOME   LIST
‹–   –›

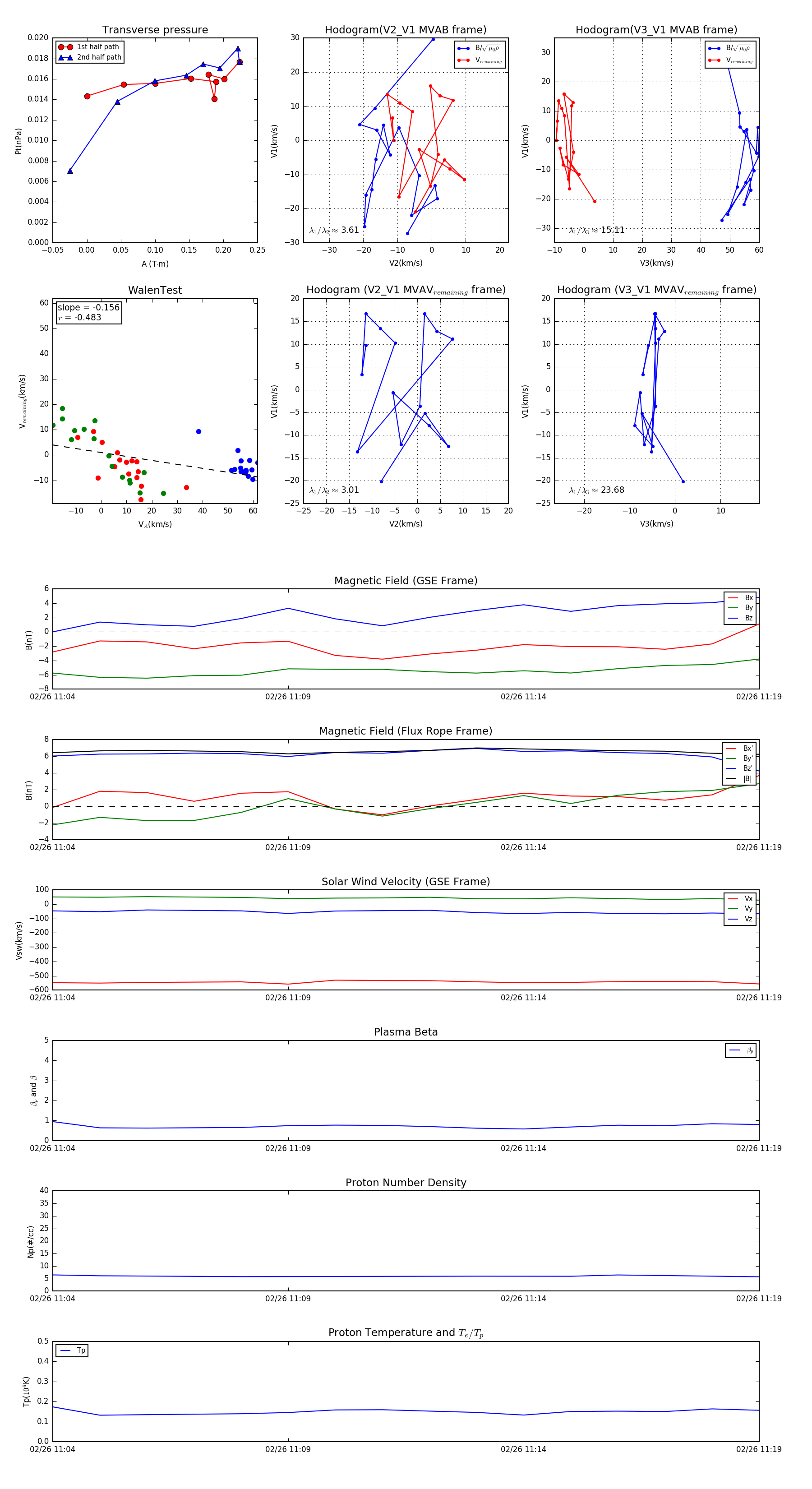
Flux Rope in 2005

Flux Rope Event 2005-02-26 11:04 ~ 2005-02-26 11:19 (16 minutes)


plot