HOME   LIST
‹–   –›

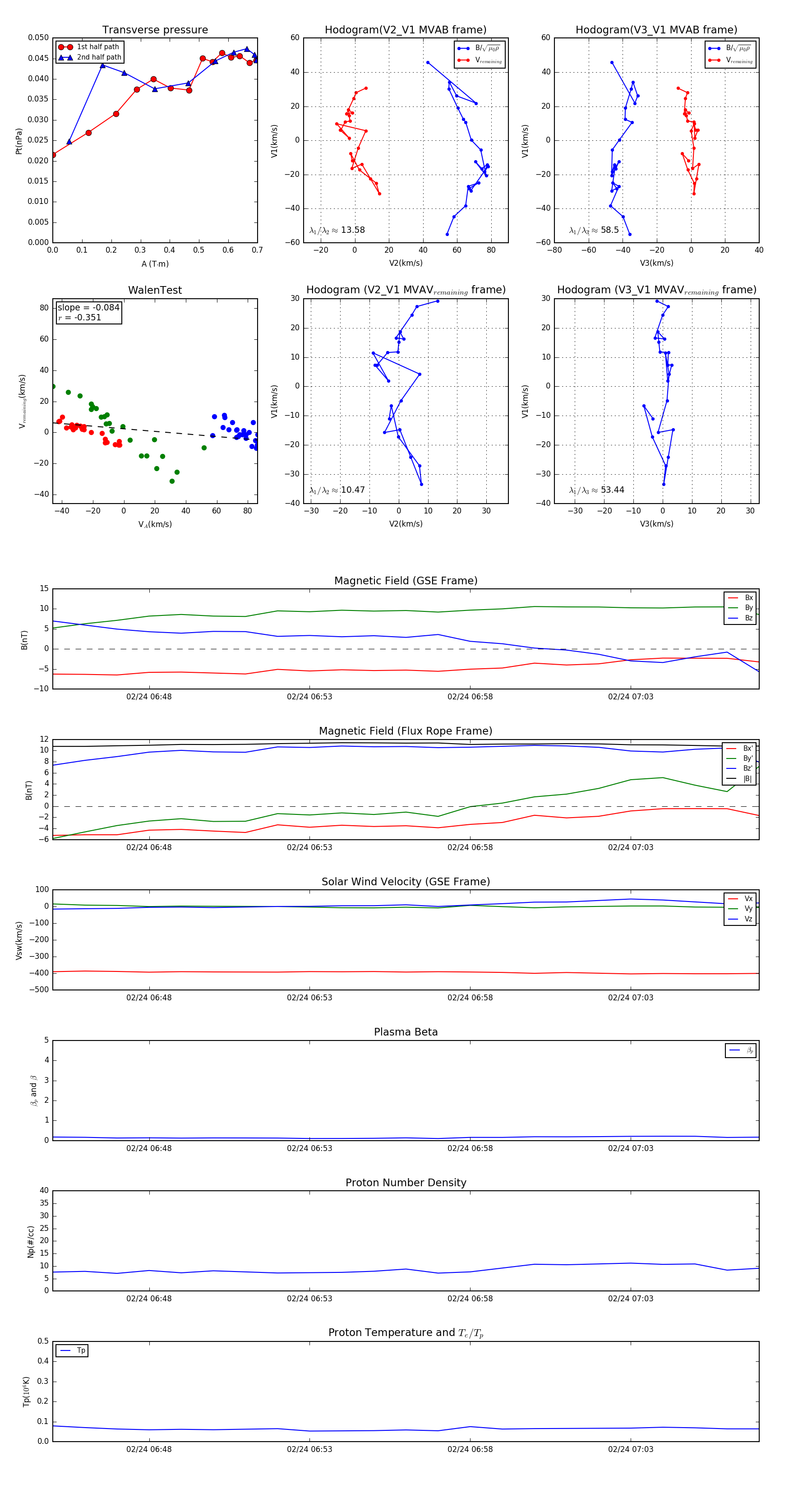
Flux Rope in 2005

Flux Rope Event 2005-02-24 06:45 ~ 2005-02-24 07:07 (23 minutes)


plot