HOME   LIST
‹–   –›

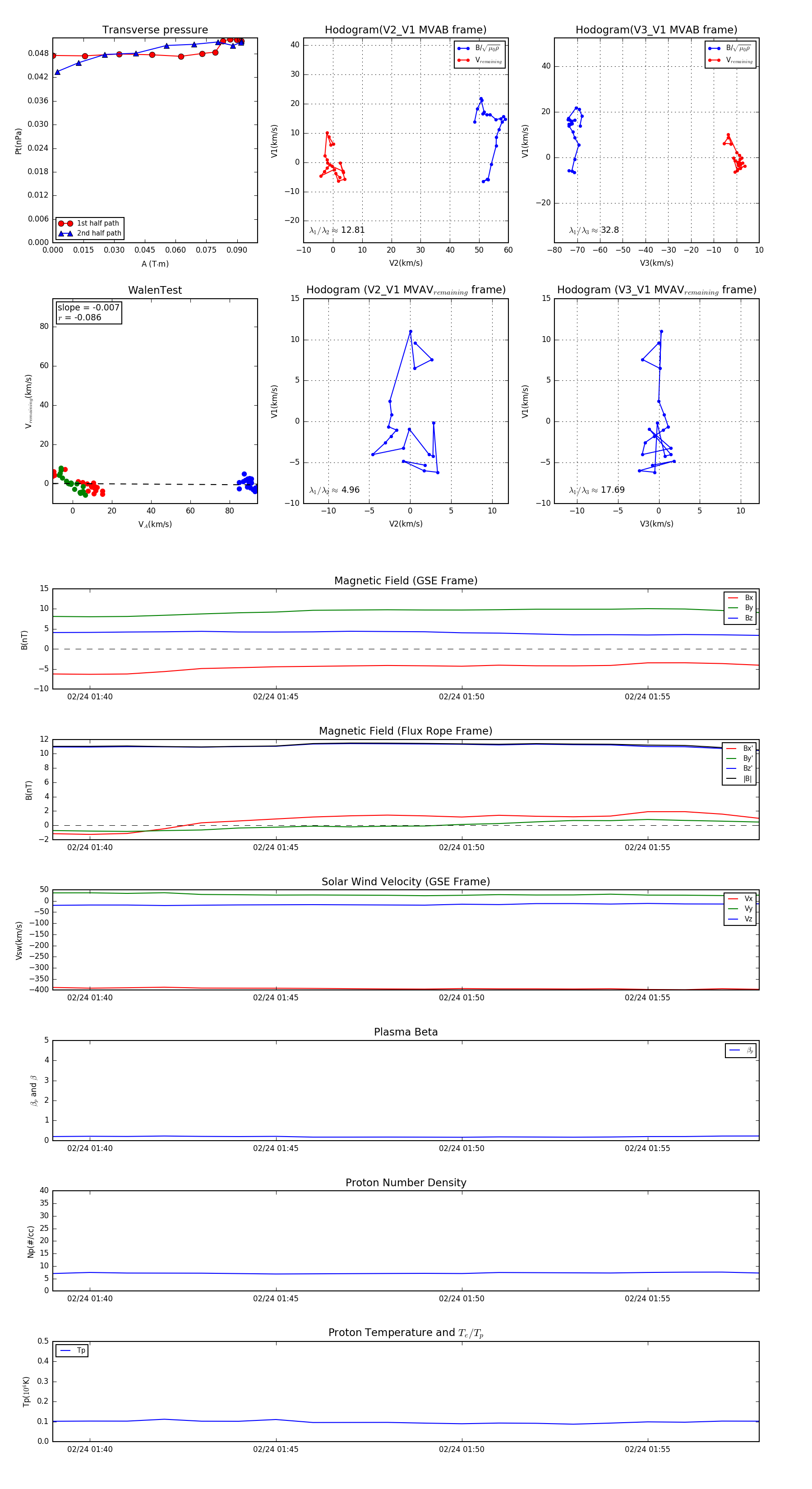
Flux Rope in 2005

Flux Rope Event 2005-02-24 01:39 ~ 2005-02-24 01:58 (20 minutes)


plot