HOME   LIST
‹–   –›

Flux Rope in 2005

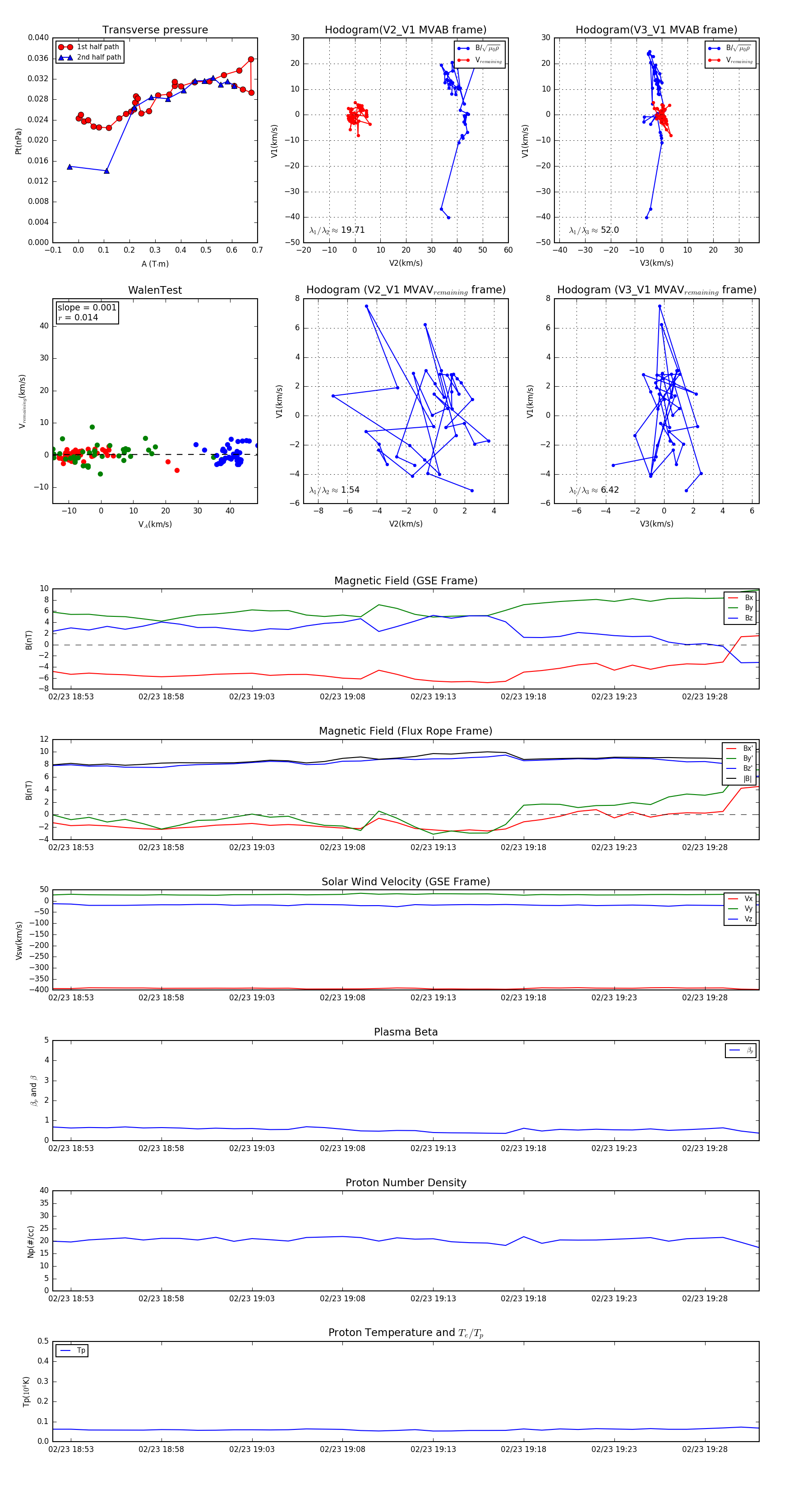
Flux Rope Event 2005-02-23 18:52 ~ 2005-02-23 19:31 (40 minutes)


plot