HOME   LIST
‹–   –›

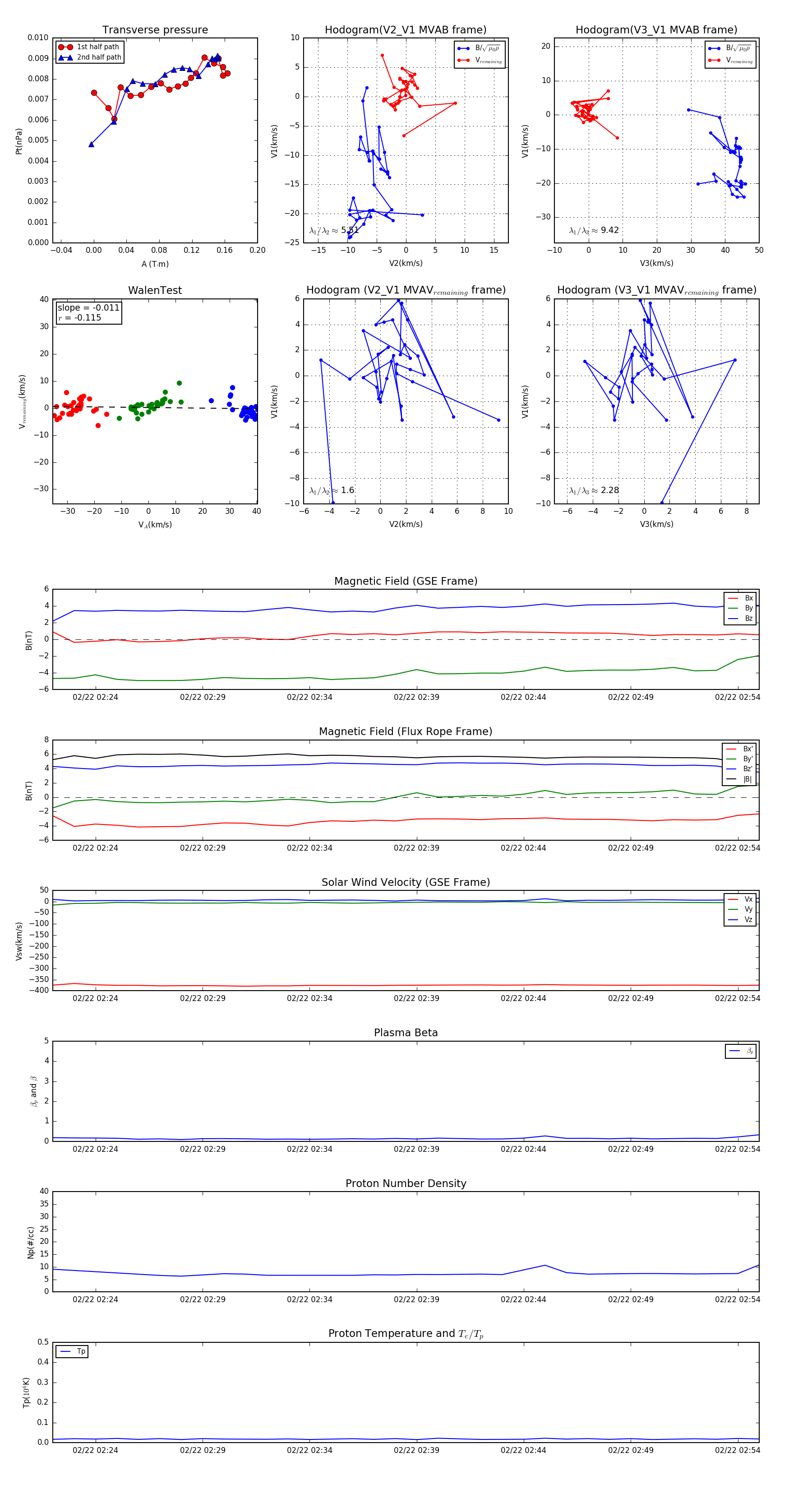
Flux Rope in 2005

Flux Rope Event 2005-02-22 02:22 ~ 2005-02-22 02:55 (34 minutes)


plot