HOME   LIST
‹–   –›

Flux Rope in 2005

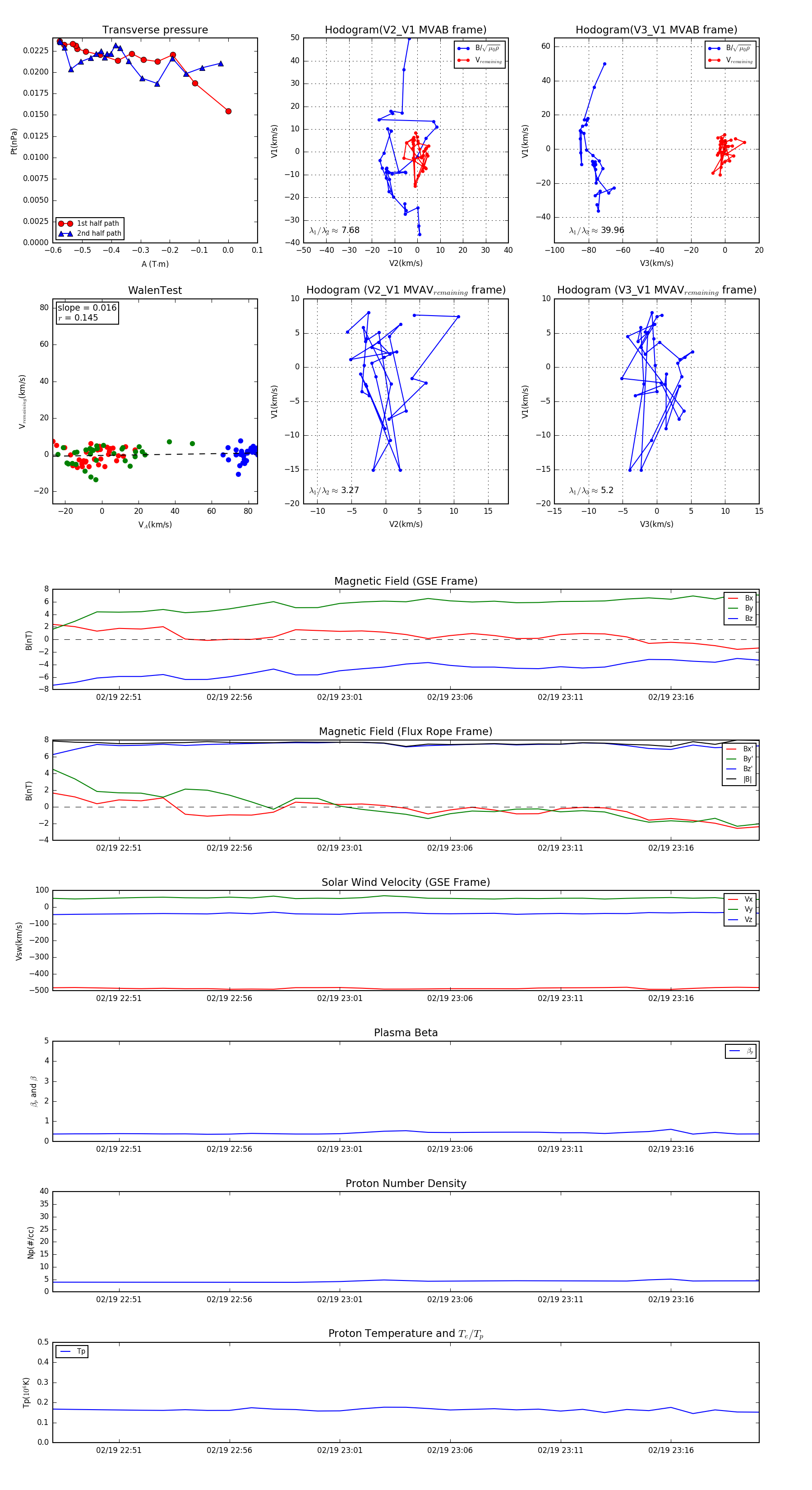
Flux Rope Event 2005-02-19 22:48 ~ 2005-02-19 23:20 (33 minutes)


plot