HOME   LIST
‹–   –›

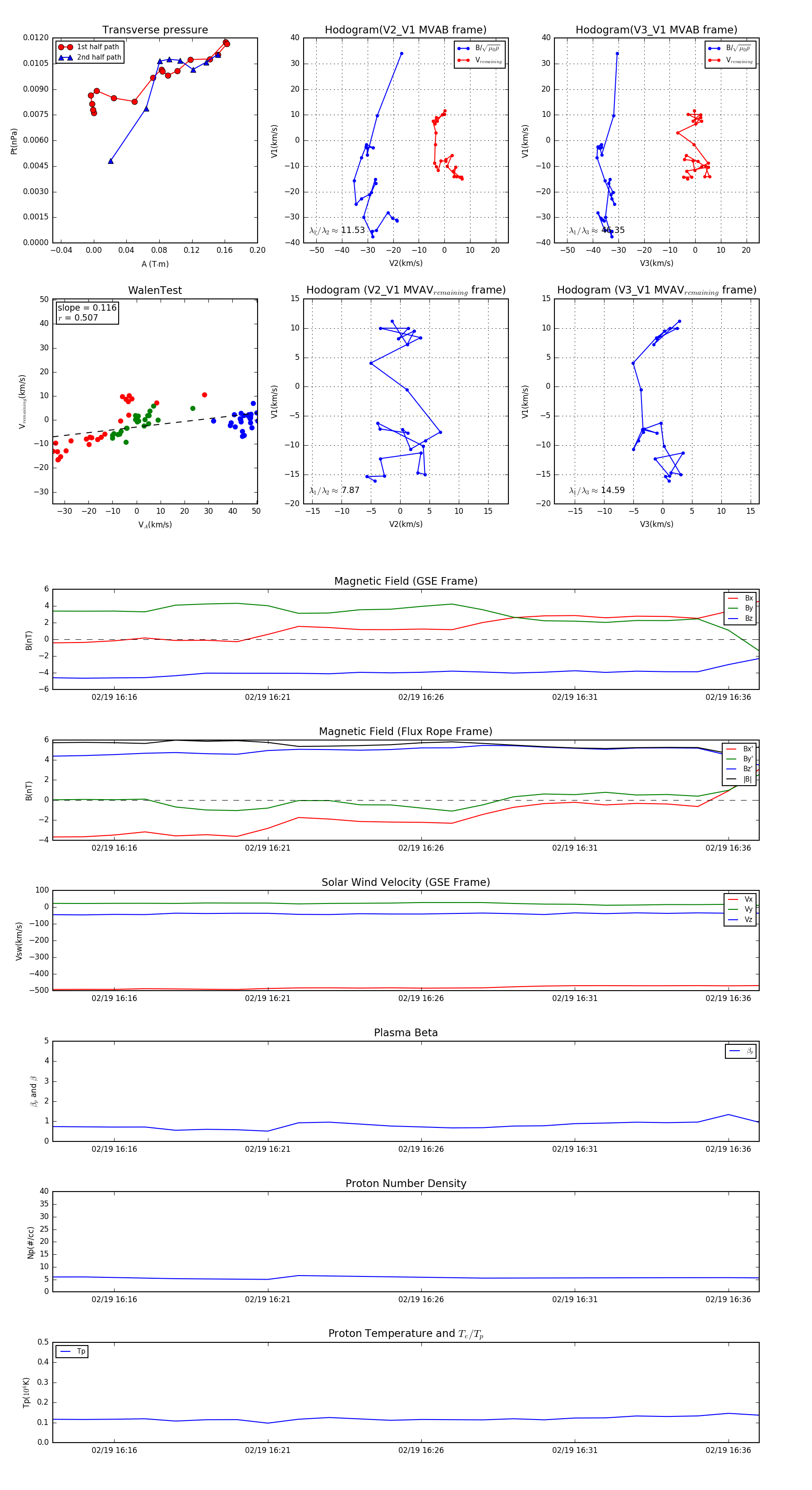
Flux Rope in 2005

Flux Rope Event 2005-02-19 16:14 ~ 2005-02-19 16:37 (24 minutes)


plot