HOME   LIST
‹–   –›

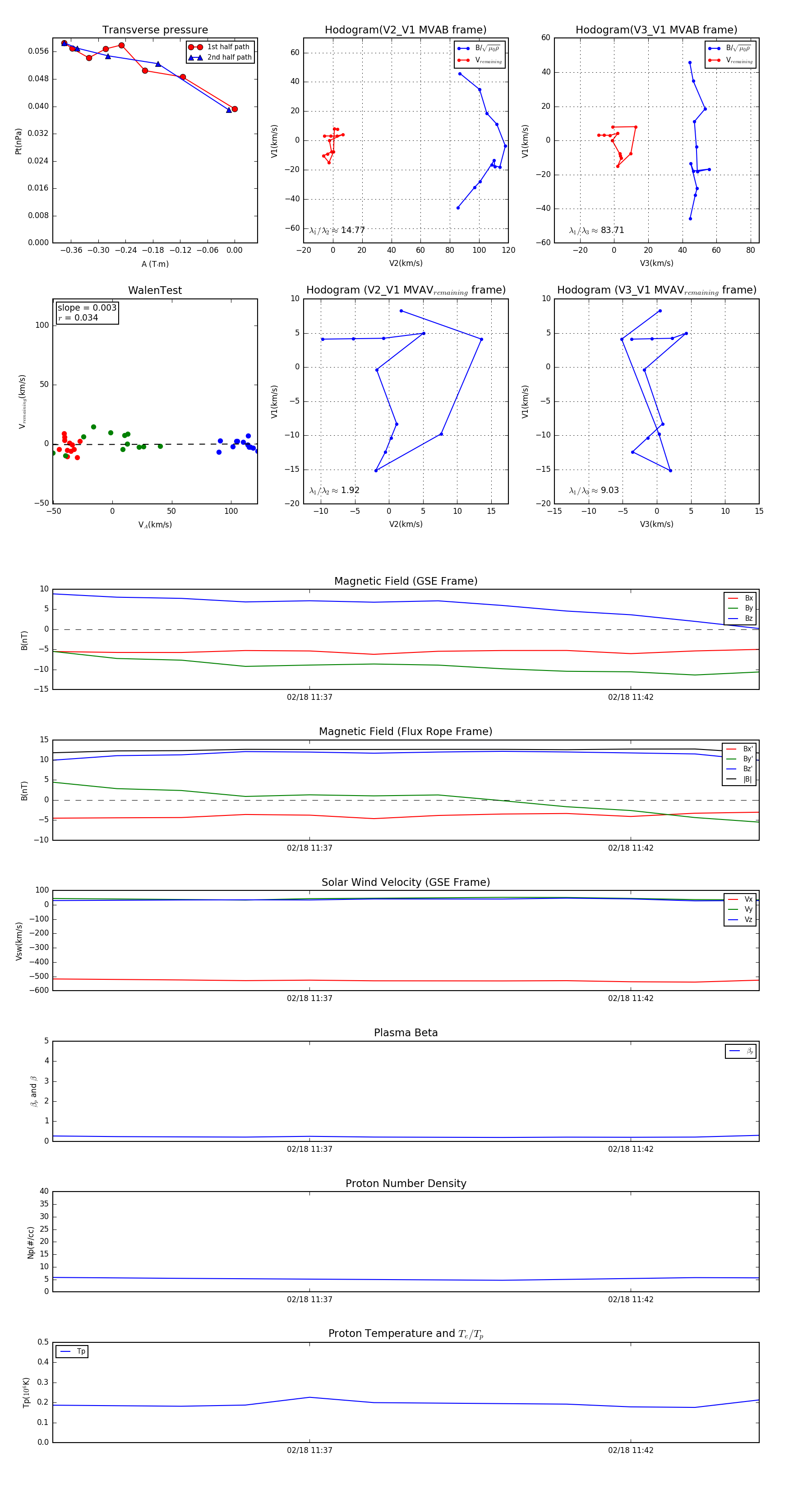
Flux Rope in 2005

Flux Rope Event 2005-02-18 11:33 ~ 2005-02-18 11:44 (12 minutes)


plot