HOME   LIST
‹–   –›

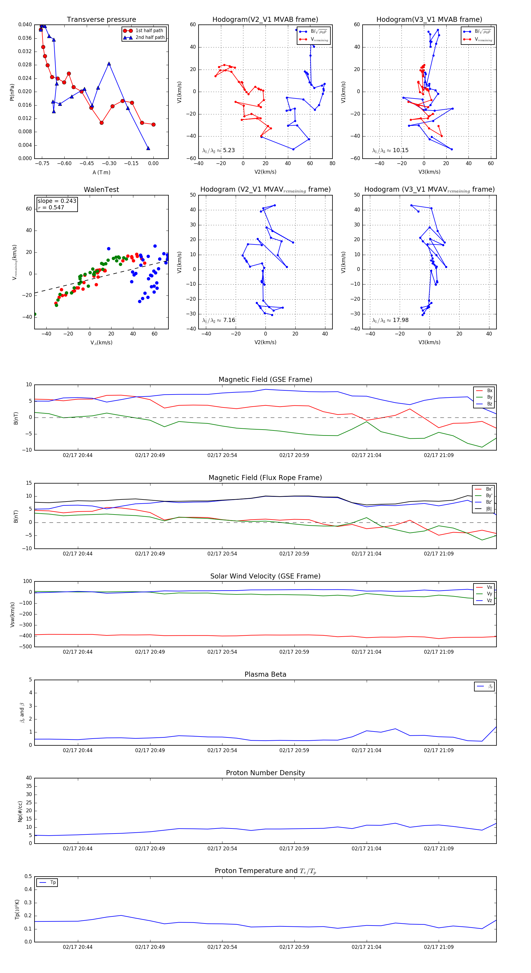
Flux Rope in 2005

Flux Rope Event 2005-02-17 20:41 ~ 2005-02-17 21:13 (33 minutes)


plot