HOME   LIST
‹–   –›

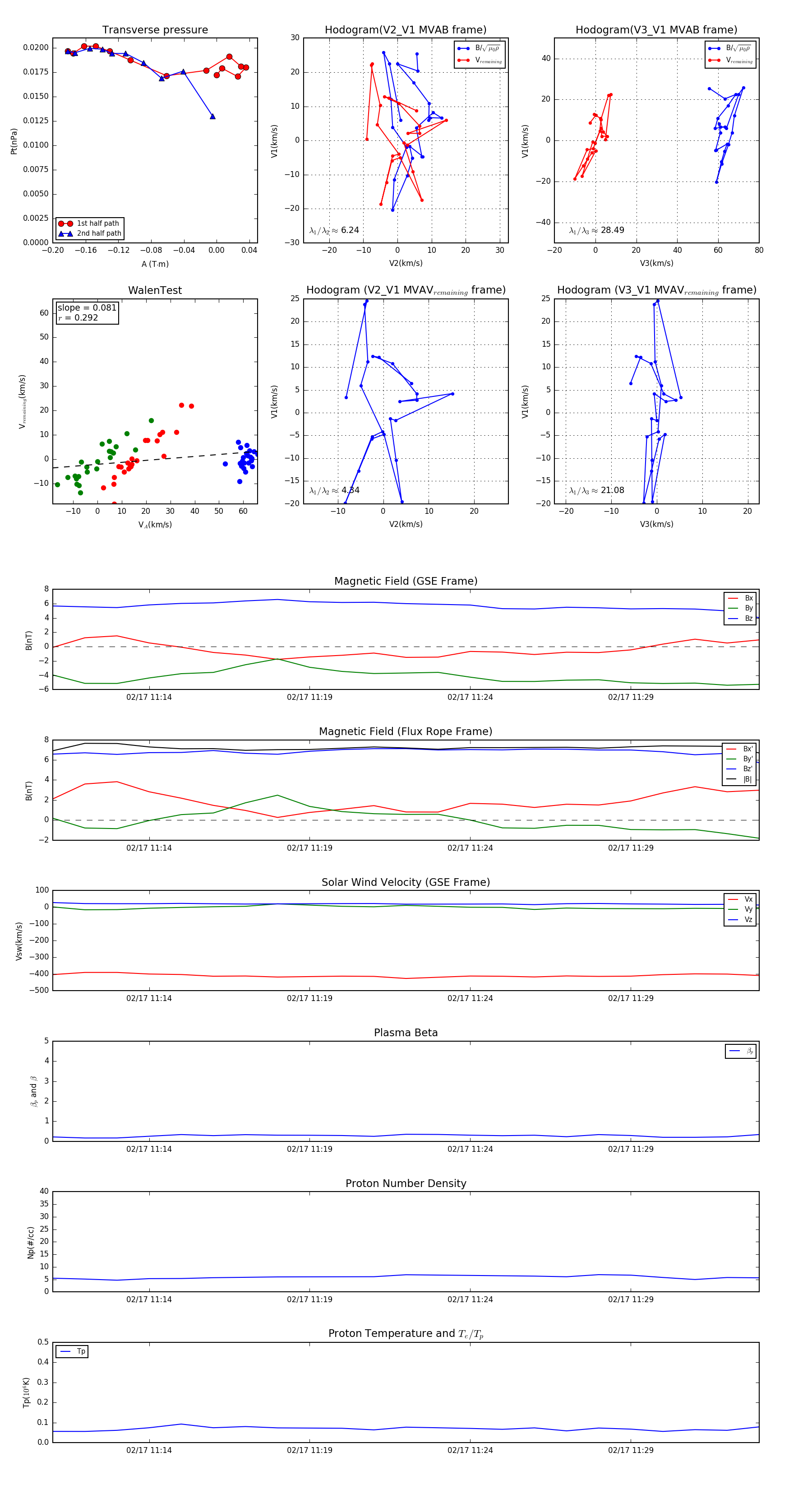
Flux Rope in 2005

Flux Rope Event 2005-02-17 11:11 ~ 2005-02-17 11:33 (23 minutes)


plot