HOME   LIST
‹–   –›

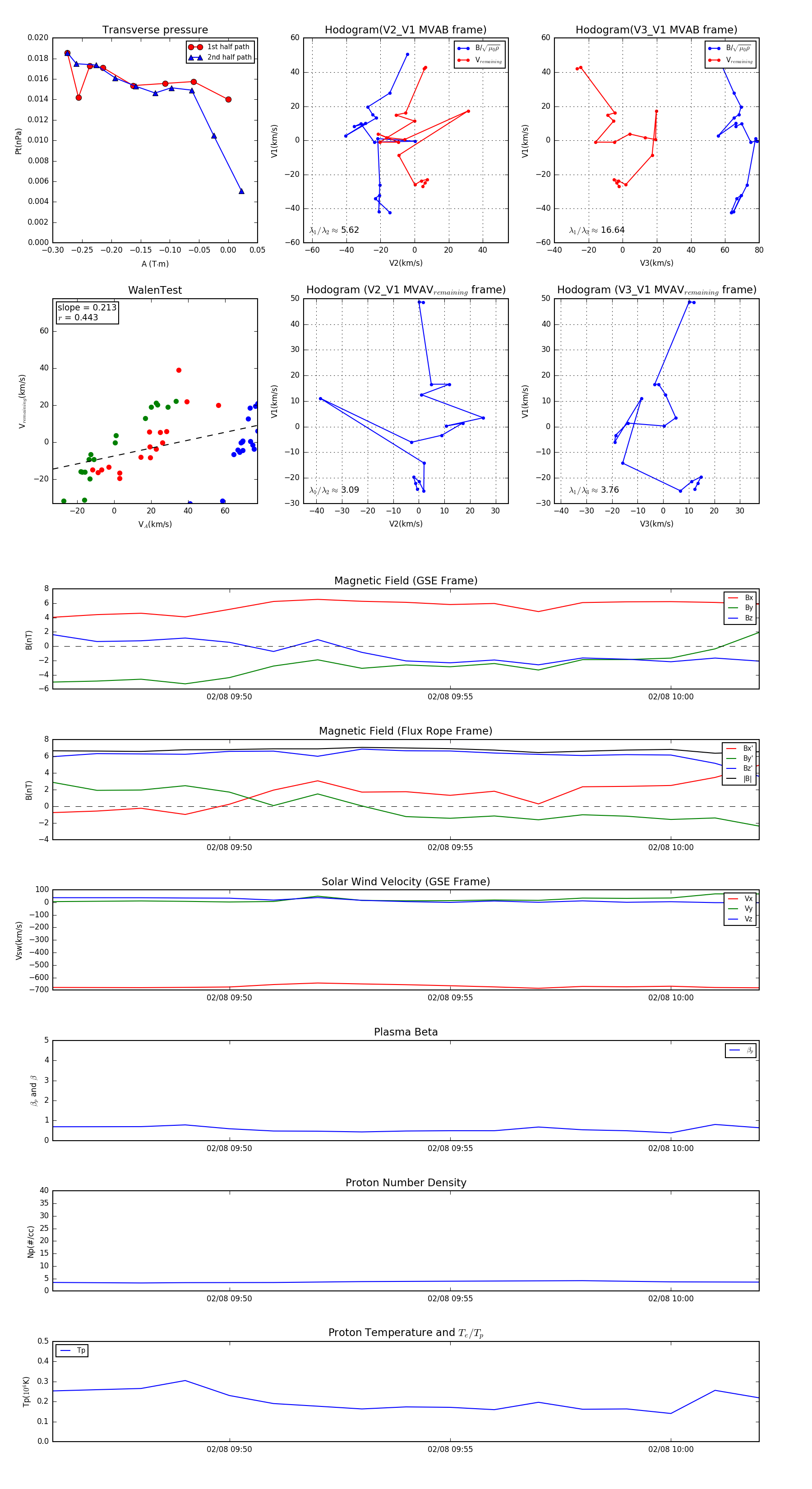
Flux Rope in 2005

Flux Rope Event 2005-02-08 09:46 ~ 2005-02-08 10:02 (17 minutes)


plot