HOME   LIST
‹–   –›

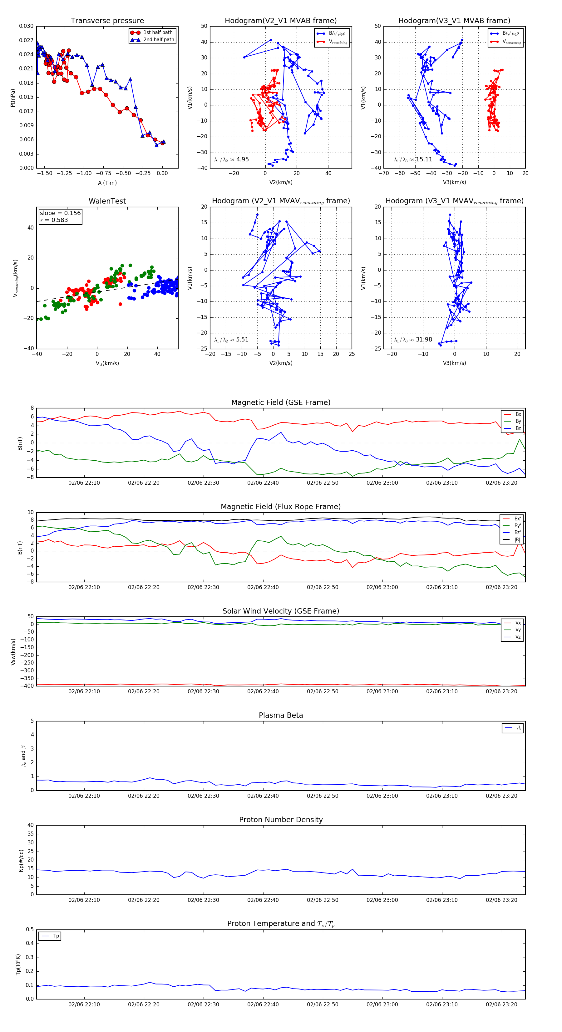
Flux Rope in 2005

Flux Rope Event 2005-02-06 22:02 ~ 2005-02-06 23:24 (83 minutes)


plot