HOME   LIST
‹–   –›

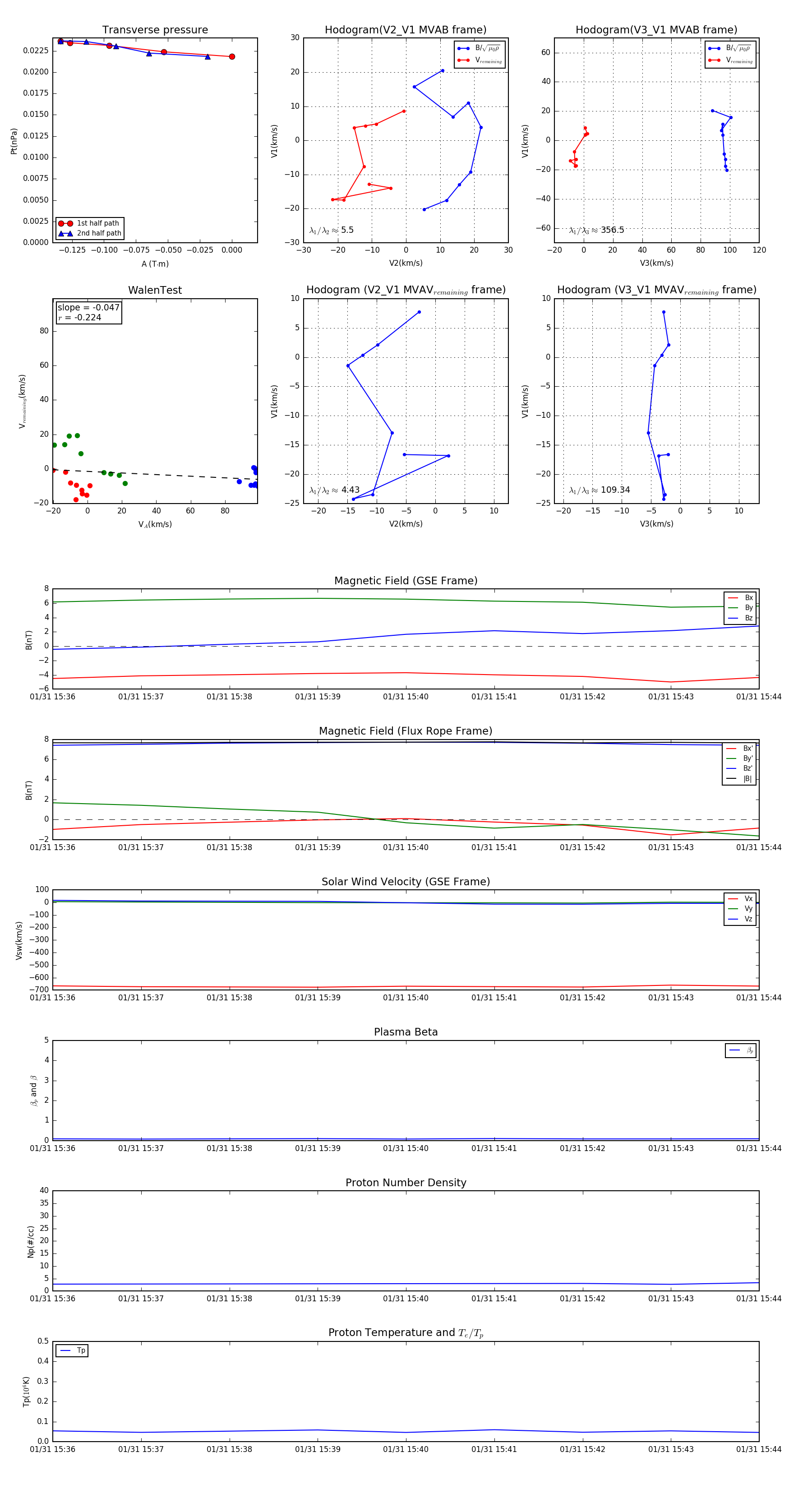
Flux Rope in 2005

Flux Rope Event 2005-01-31 15:36 ~ 2005-01-31 15:44 (9 minutes)


plot