HOME   LIST
‹–   –›

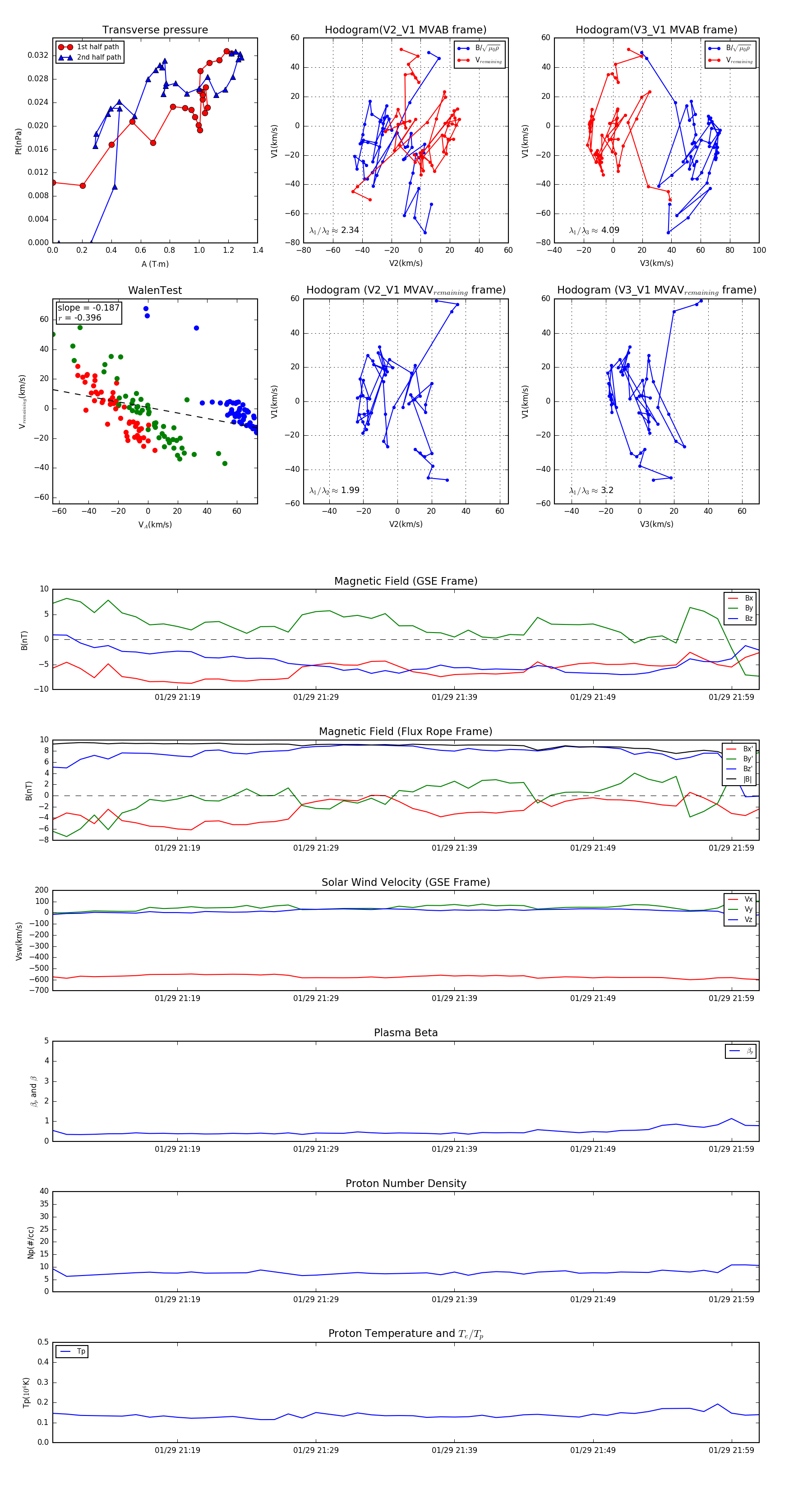
Flux Rope in 2005

Flux Rope Event 2005-01-29 21:10 ~ 2005-01-29 22:01 (52 minutes)


plot