HOME   LIST
‹–   –›

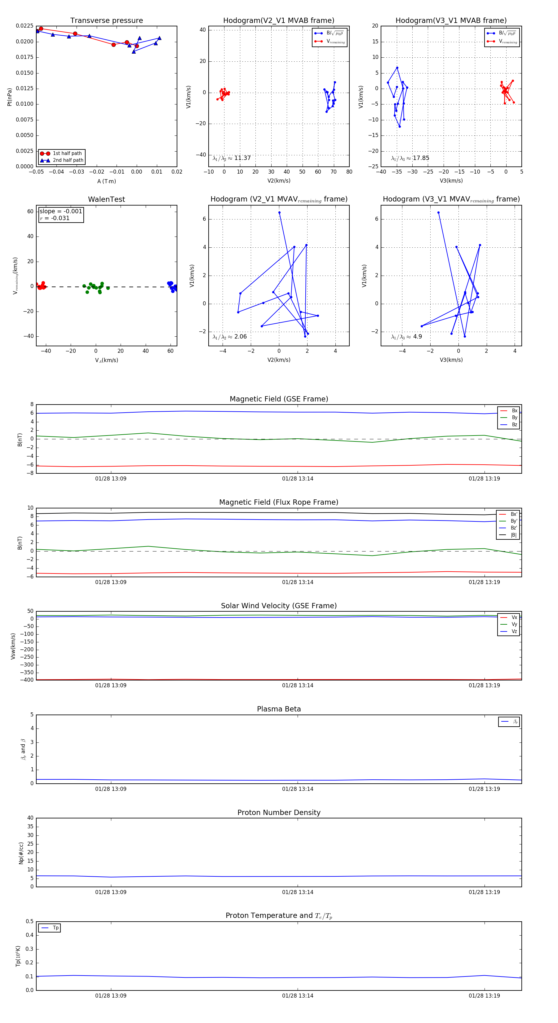
Flux Rope in 2005

Flux Rope Event 2005-01-28 13:07 ~ 2005-01-28 13:20 (14 minutes)


plot