HOME   LIST
‹–   –›

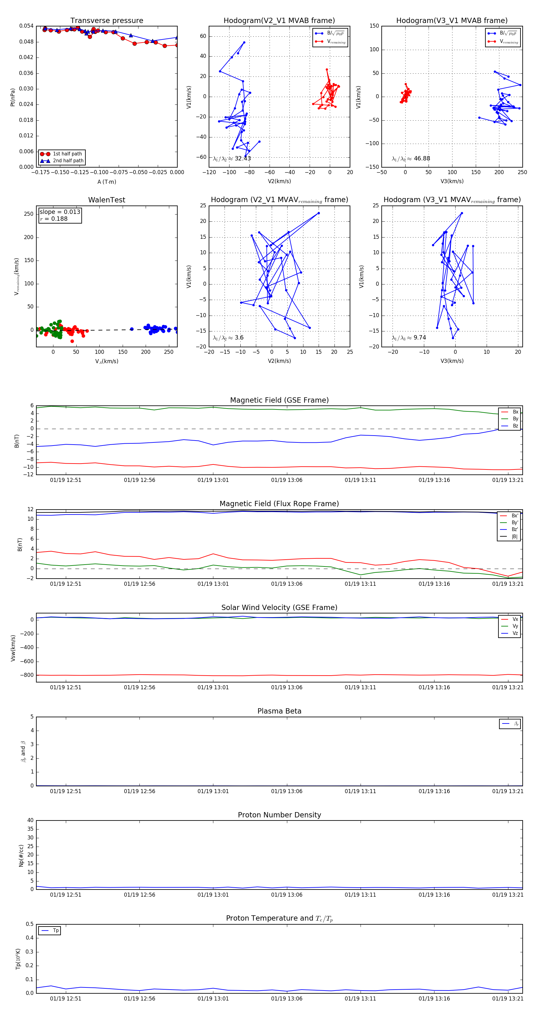
Flux Rope in 2005

Flux Rope Event 2005-01-19 12:49 ~ 2005-01-19 13:22 (34 minutes)


plot