HOME   LIST
‹–   –›

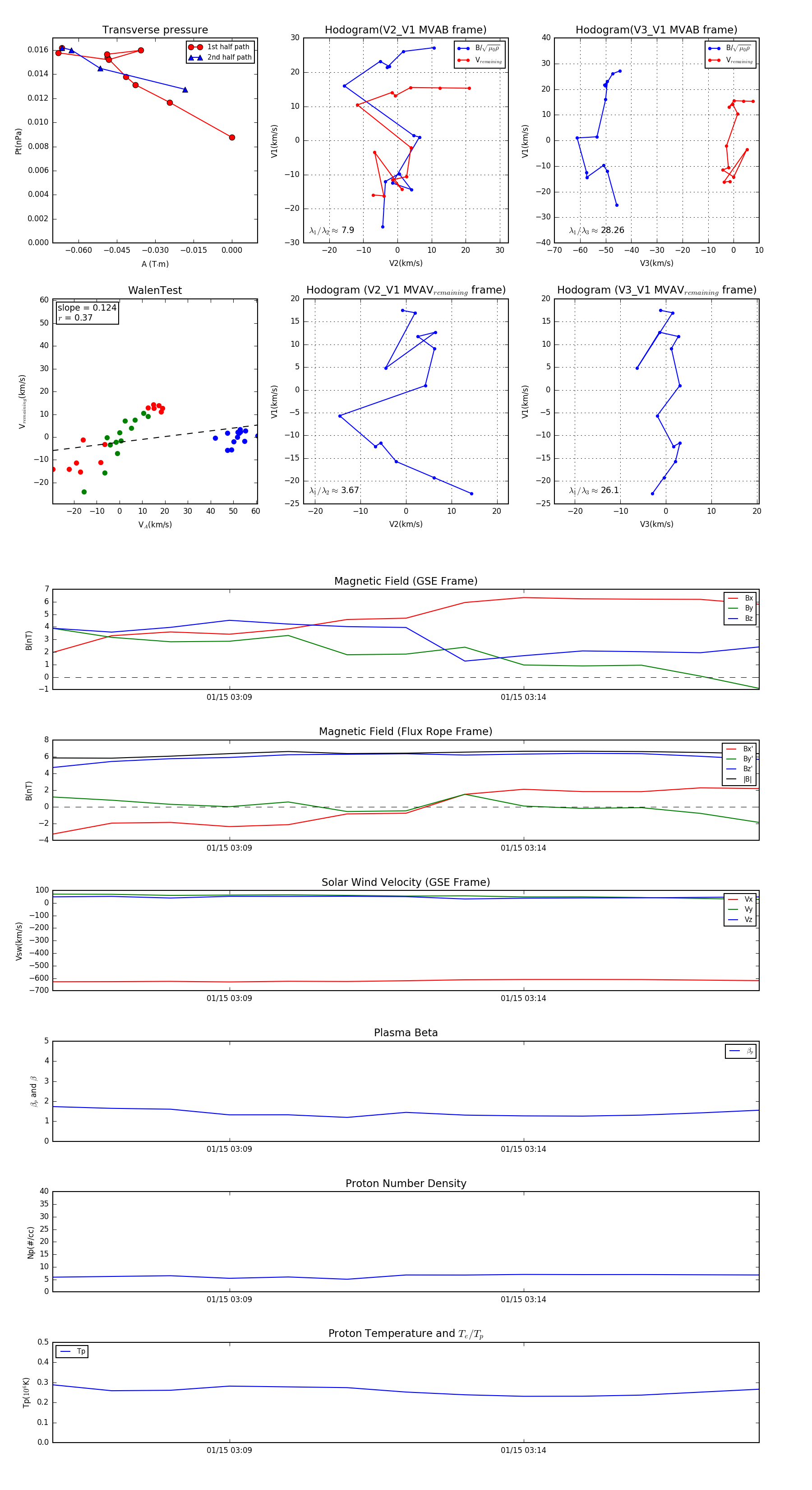
Flux Rope in 2005

Flux Rope Event 2005-01-15 03:06 ~ 2005-01-15 03:18 (13 minutes)


plot