HOME   LIST
‹–   –›

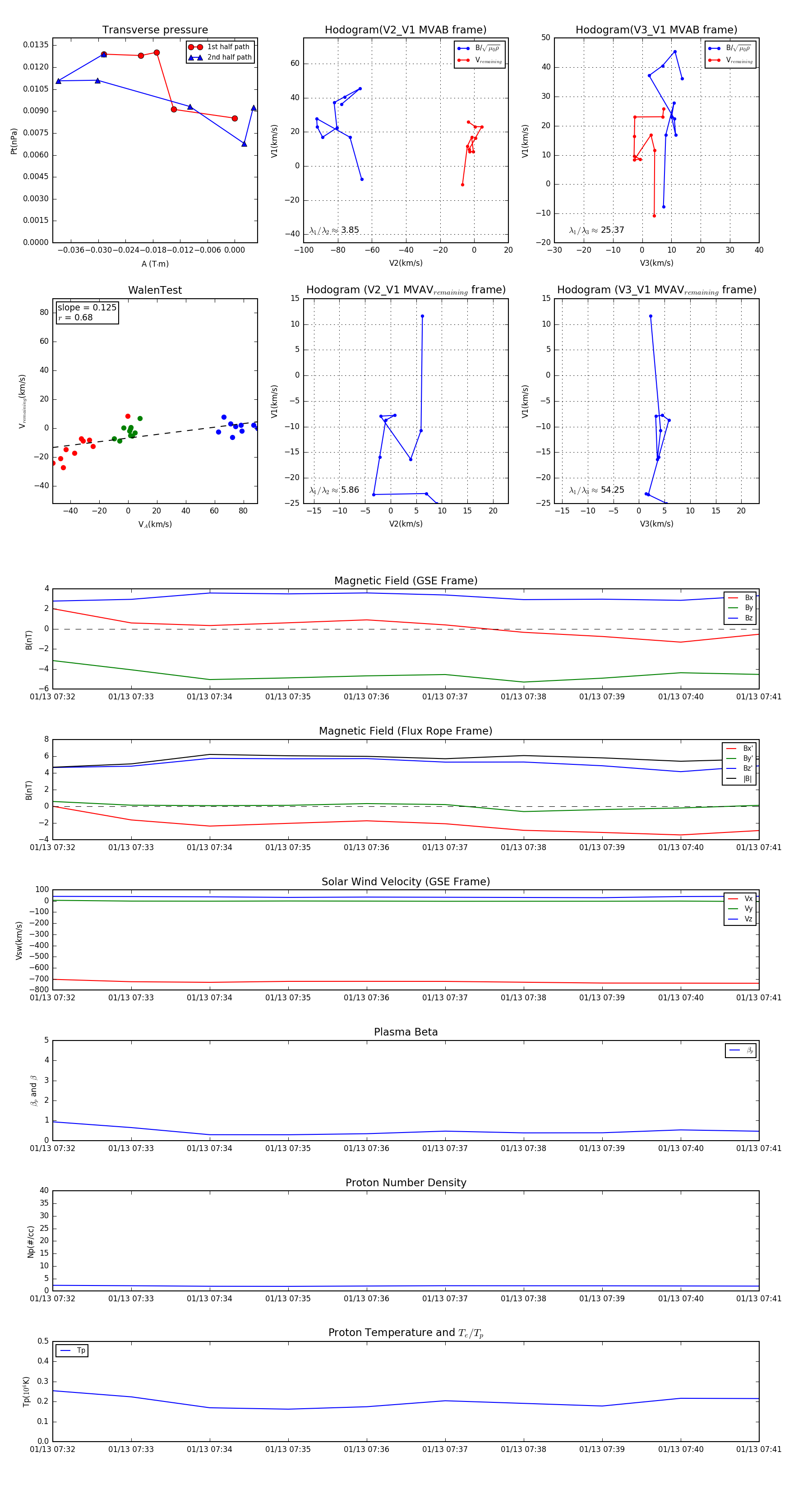
Flux Rope in 2005

Flux Rope Event 2005-01-13 07:32 ~ 2005-01-13 07:41 (10 minutes)


plot