HOME   LIST
‹–   –›

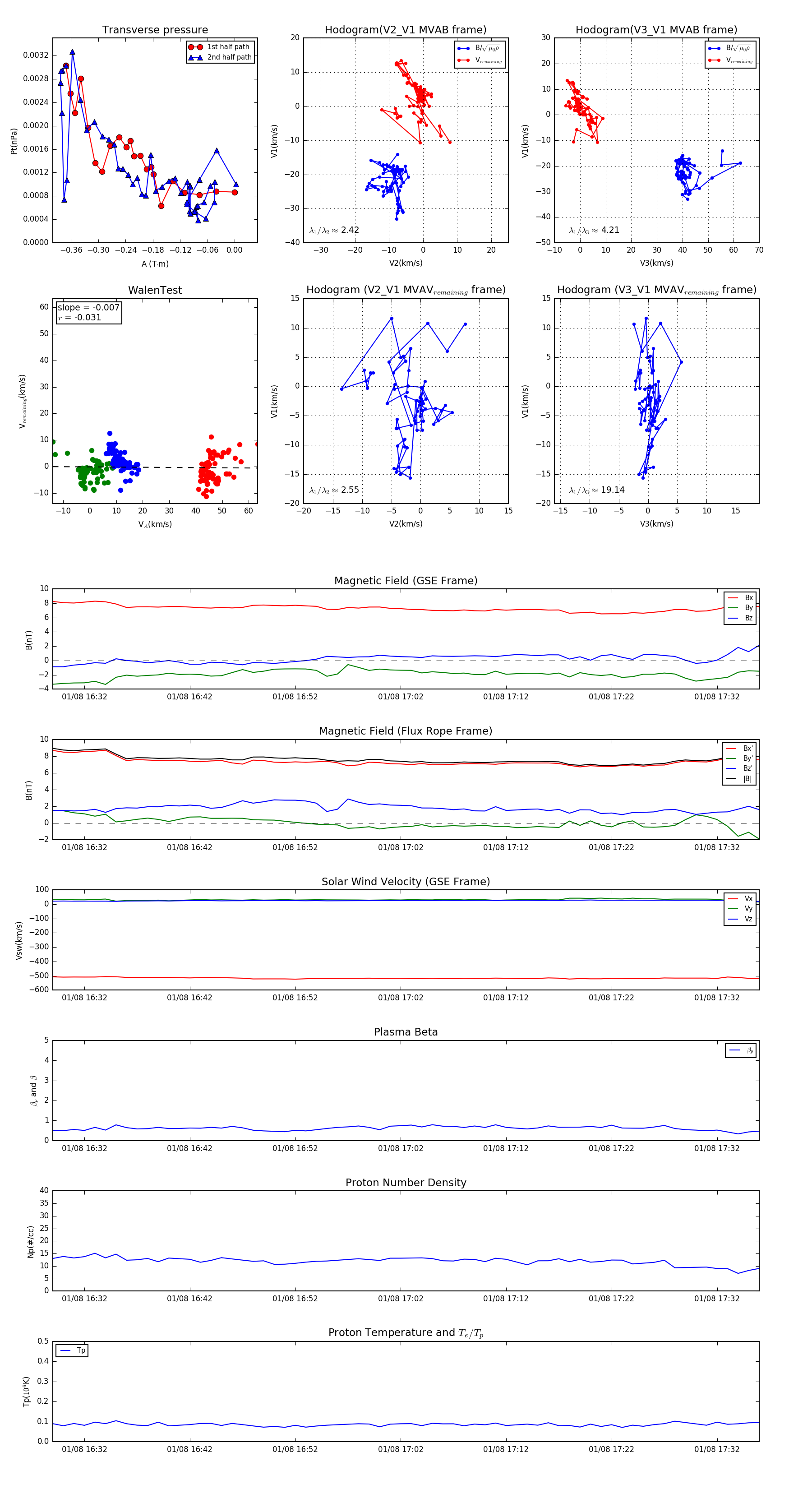
Flux Rope in 2005

Flux Rope Event 2005-01-08 16:29 ~ 2005-01-08 17:36 (68 minutes)


plot