HOME   LIST
‹–   –›

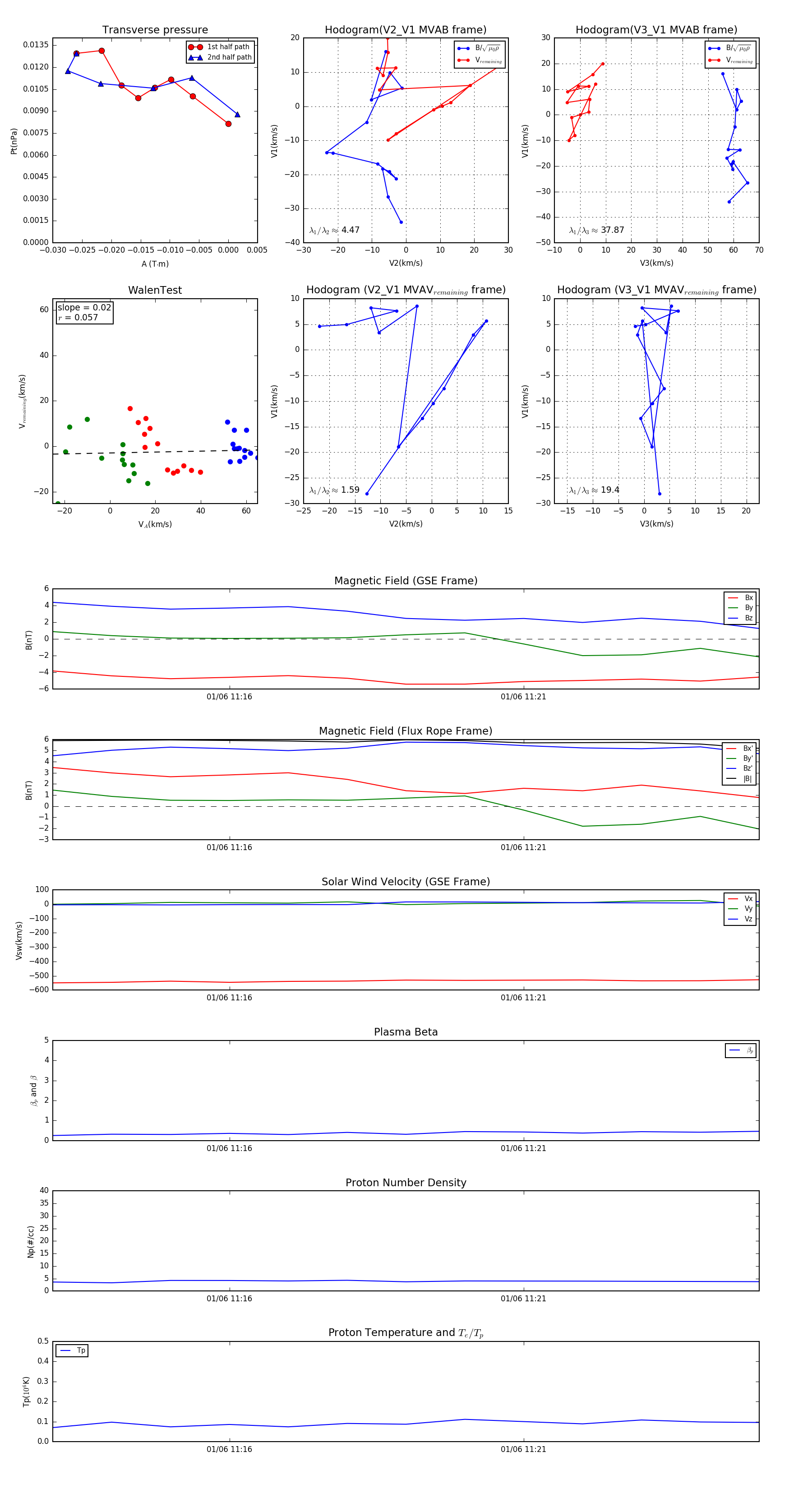
Flux Rope in 2005

Flux Rope Event 2005-01-06 11:13 ~ 2005-01-06 11:25 (13 minutes)


plot