HOME   LIST
‹–   –›

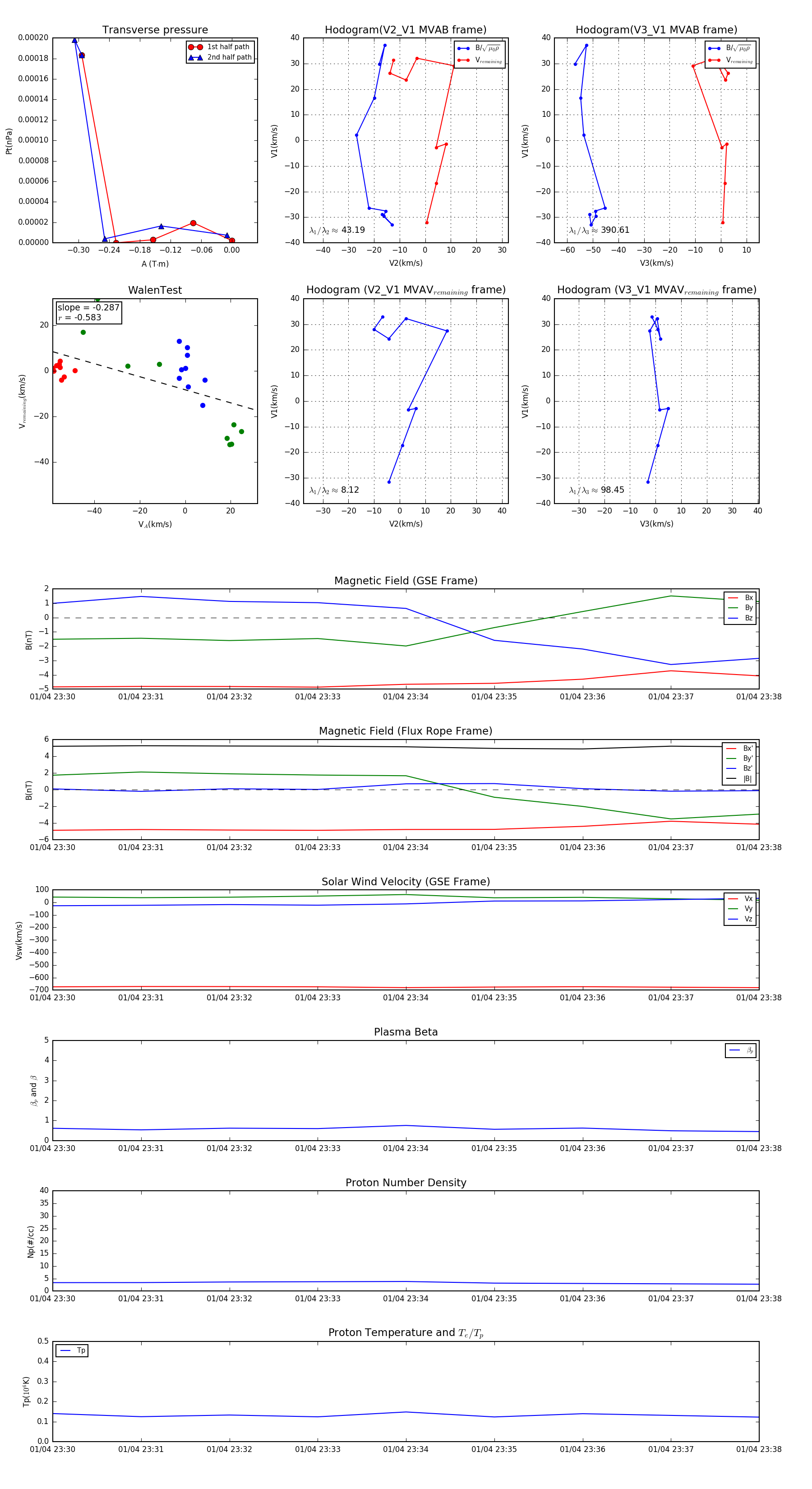
Flux Rope in 2005

Flux Rope Event 2005-01-04 23:30 ~ 2005-01-04 23:38 (9 minutes)


plot