HOME   LIST
‹–   –›

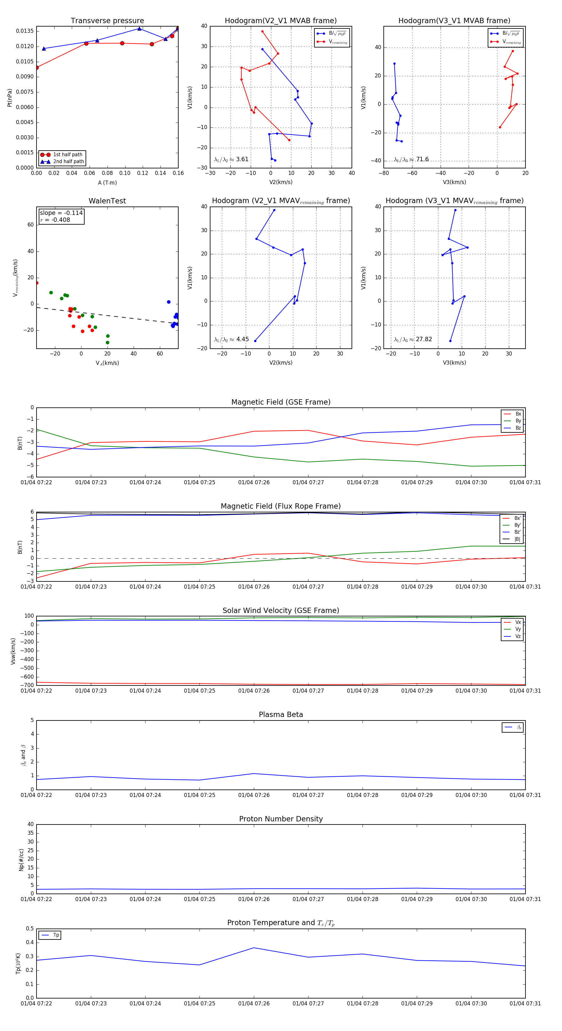
Flux Rope in 2005

Flux Rope Event 2005-01-04 07:22 ~ 2005-01-04 07:31 (10 minutes)


plot