HOME   LIST
‹–   –›

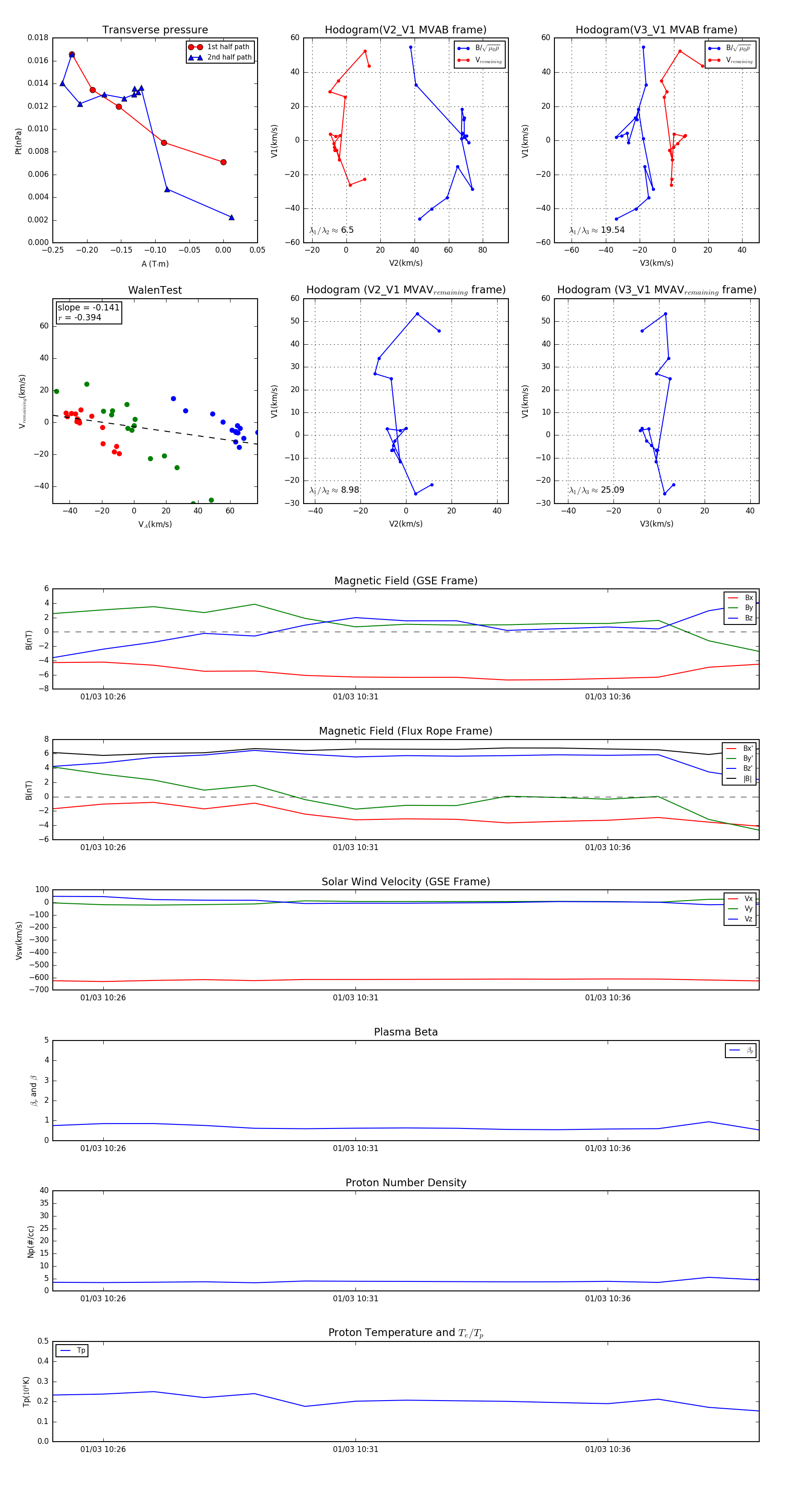
Flux Rope in 2005

Flux Rope Event 2005-01-03 10:25 ~ 2005-01-03 10:39 (15 minutes)


plot