HOME   LIST
‹–   –›

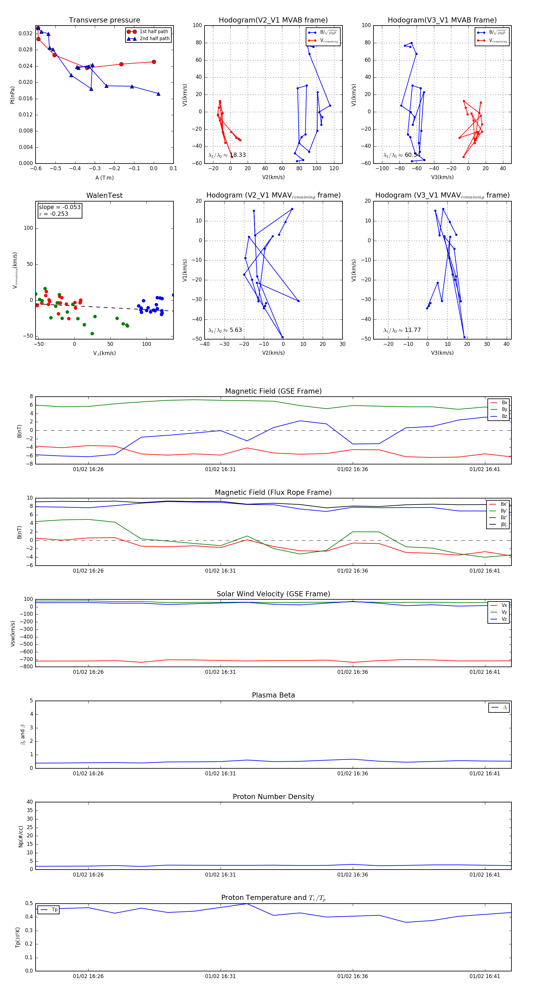
Flux Rope in 2005

Flux Rope Event 2005-01-02 16:24 ~ 2005-01-02 16:42 (19 minutes)


plot