HOME   LIST
‹–   –›

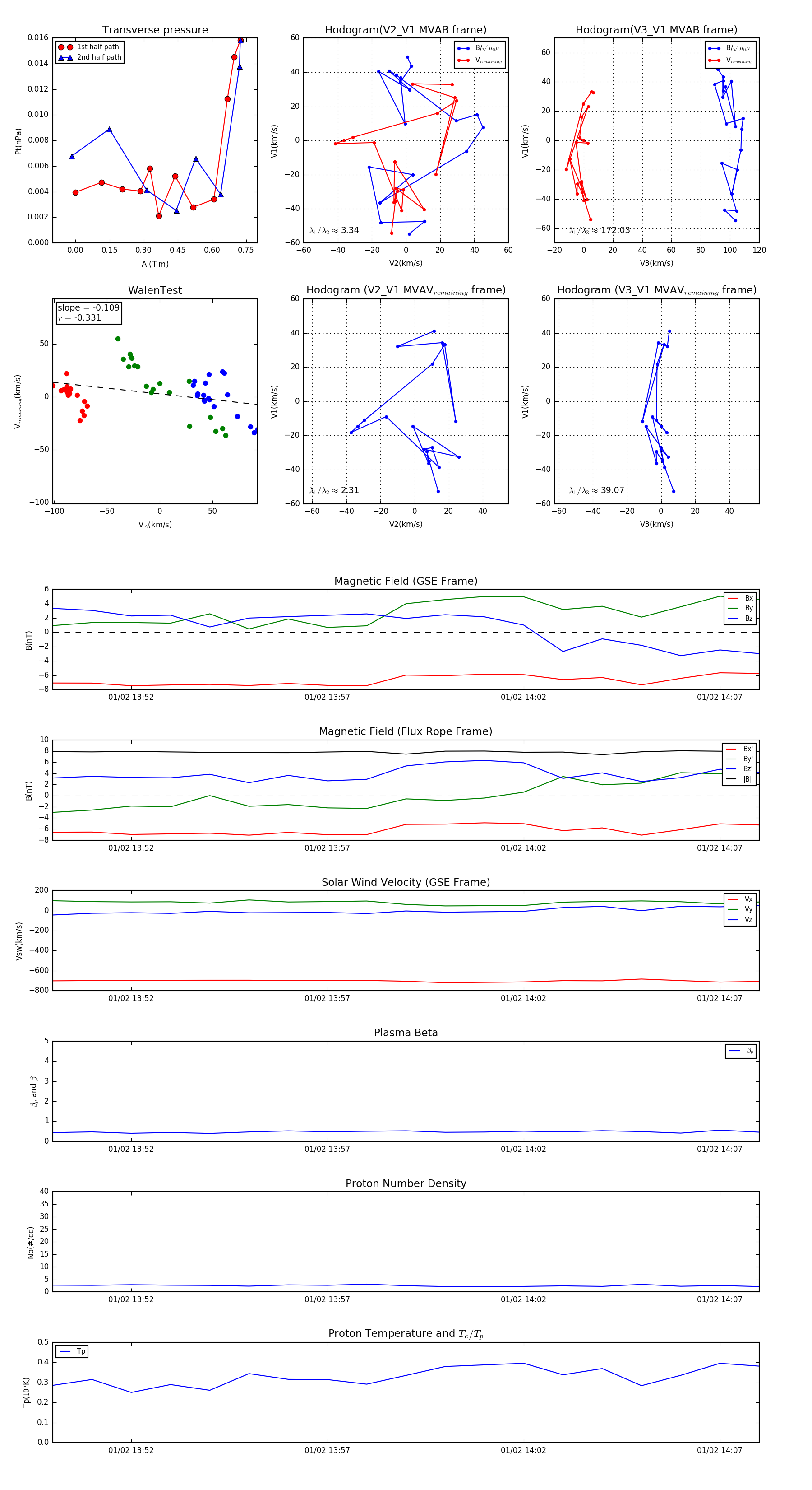
Flux Rope in 2005

Flux Rope Event 2005-01-02 13:50 ~ 2005-01-02 14:08 (19 minutes)


plot