HOME   LIST
‹–   –›

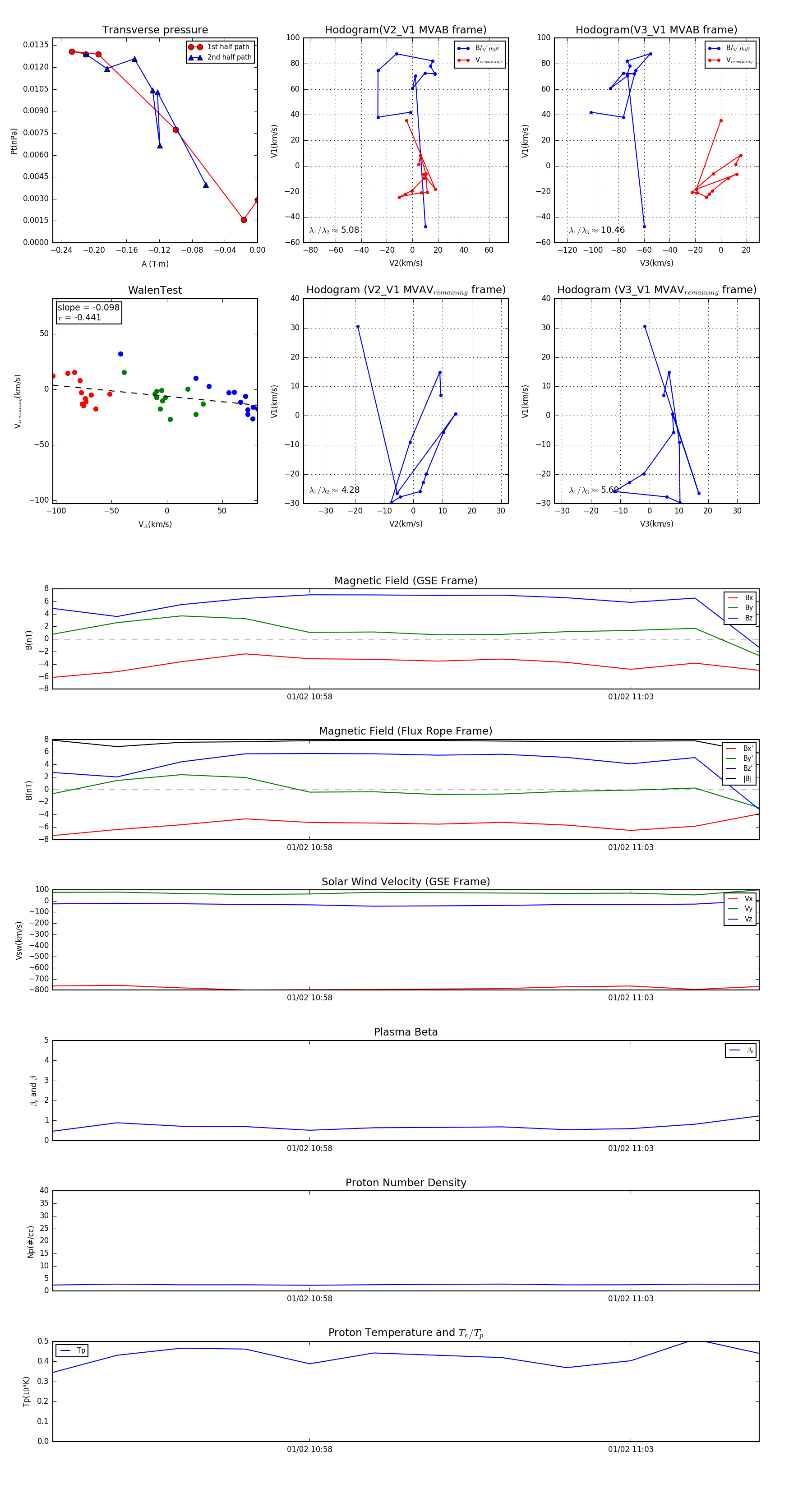
Flux Rope in 2005

Flux Rope Event 2005-01-02 10:54 ~ 2005-01-02 11:05 (12 minutes)


plot